URI: 
  TEXT View Source
       
       # DISTRIBUTED PROCESSING TECHNOLOGY
       
          PM3224, PM3224W, PM3224-MAC, PM3224W-MAC
       
          +------------------------------------------------------------+
          |------------------------------------------------------------|
          | Data bus:     | 32-bit PCI                                 |
          |---------------+--------------------------------------------|
          | Size:         | Three-quarter length, full-height card     |
          |---------------+--------------------------------------------|
          | Hard drive    | Up to seven SCSI-2, SCSI-3 or Fast SCSI    |
          | supported:    | devices (PM3224 and PM3224-MAC)            |
          |               |                                            |
          |               | Up to fifteen Wide SCSI devices (PM3224W   |
          |               | and PM3224W-MAC)                           |
          |               |                                            |
          |               | Up to 45 Wide SCSI devices with expansion  |
          |               | board upgrades                             |
          |---------------+--------------------------------------------|
          | Floppy drives | None                                       |
          | supported:    |                                            |
          +------------------------------------------------------------+
       
   IMG IMG 1
          
       
          +------------------------------------------------------------+
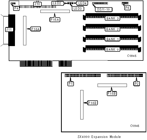
          |                    ADAPTER CONNECTIONS                     |
          |------------------------------------------------------------|
          |                   Function                    |  Location  |
          |-----------------------------------------------+------------|
          | 3-pin connector - remote alarm                |     P4     |
          |-----------------------------------------------+------------|
          | 4-pin connector - drive active LED            |     P6     |
          |-----------------------------------------------+------------|
          | Proprietary connector to SX4000 expansion     |    P15A    |
          | module                                        |            |
          |-----------------------------------------------+------------|
          | Proprietary connector to SX4000 expansion     |    P16A    |
          | module                                        |            |
          |-----------------------------------------------+------------|
          | 50/68-pin SCSI bus 0 connector - internal     |    J10     |
          |-----------------------------------------------+------------|
          | 50/68-pin SCSI bus 0 connector - external     |    J11     |
          |-----------------------------------------------+------------|
          | ECC error LED - red                           |    LED2    |
          |-----------------------------------------------+------------|
          | Parity error LED - red                        |    LED3    |
          |-----------------------------------------------+------------|
          | ECC enabled LED - green                       |    LED4    |
          |-----------------------------------------------+------------|
          | LED - adapter busy                            |    DS/1    |
          |-----------------------------------------------+------------|
          | LED - computer bus transfer to adapter        |    DS/2    |
          |-----------------------------------------------+------------|
          | LED - computer bus transfer from adapter      |    DS/3    |
          |-----------------------------------------------+------------|
          | LED - cache hit                               |    DS/4    |
          |-----------------------------------------------+------------|
          | LED - disk read/ahead active                  |    DS/5    |
          |-----------------------------------------------+------------|
          | LED - disk read                               |    DS/6    |
          |-----------------------------------------------+------------|
          | LED - disk write                              |    DS/7    |
          |-----------------------------------------------+------------|
          | LED - adapter reset                           |    DS/8    |
          |-----------------------------------------------+------------|
          | LED - interrupt to computer pending           |    DS/9    |
          |-----------------------------------------------+------------|
          | LED - DRQ to computer asserted                |   DS/10    |
          |------------------------------------------------------------|
          | Note: 50-pin external ports are on the PM3224 models.      |
          | 68-pin ports are on the PM3224/W.                          |
          +------------------------------------------------------------+
       
          +------------------------------------------------------------+
          |            SX4000 EXPANSION MODULE CONNECTIONS             |
          |------------------------------------------------------------|
          |                   Function                   |  Location   |
          |----------------------------------------------+-------------|
          | 50-pin SCSI bus 1 connector - internal       |     P1      |
          |----------------------------------------------+-------------|
          | 50-pin SCSI bus 2 connector - internal (see  |     P2      |
          | note)                                        |             |
          |----------------------------------------------+-------------|
          | Proprietary connector from SX4000 module to  |    P15B     |
          | adapter                                      |             |
          |----------------------------------------------+-------------|
          | Proprietary connector from SX4000 module to  |    P16B     |
          | adapter                                      |             |
          |------------------------------------------------------------|
          | Note: There are four versions of the SX4000 expansion      |
          | module: SX4000/1, SX4000W/1, SX4000/2                      |
          |                                                            |
          | and SX4000W/2. The first two modules have a single SCSI    |
          | connector (P1). This adds one bus,                         |
          |                                                            |
          | supporting seven additional devices on the PM3222 and an   |
          | additional fifteen on the PM3222W.                         |
          |                                                            |
          | Expansion modules SX4000/2 and SX4000W/2 have two SCSI     |
          | connectors (P1 and P2).                                    |
          |                                                            |
          | This adds two buses, permitting the PM3222 to support an   |
          | additional 14 devices, and the                             |
          |                                                            |
          | PM3222W to support an additional 30.                       |
          |                                                            |
          | Proprietary connectors P15B and P16B are on the reverse    |
          | side of the expansion module.                              |
          +------------------------------------------------------------+
       
          +------------------------------------------------------------+
          |                     DRAM CONFIGURATION                     |
          |------------------------------------------------------------|
          |  Size  |    Bank 0     |  Bank 1   |  Bank 2   |  Bank 3   |
          |--------+---------------+-----------+-----------+-----------|
          |  1MB   | (1) 256K x 36 |   None    |   None    |   None    |
          |--------+---------------+-----------+-----------+-----------|
          |  1MB   |     None      | (1) 256K  |   None    |   None    |
          |        |               |   x 36    |           |           |
          |--------+---------------+-----------+-----------+-----------|
          |  1MB   |     None      |   None    | (1) 256K  |   None    |
          |        |               |           |   x 36    |           |
          |--------+---------------+-----------+-----------+-----------|
          |  1MB   |     None      |   None    |   None    | (1) 256K  |
          |        |               |           |           |   x 36    |
          |--------+---------------+-----------+-----------+-----------|
          |  2MB   | (1) 256K x 36 | (1) 256K  |   None    |   None    |
          |        |               |   x 36    |           |           |
          |--------+---------------+-----------+-----------+-----------|
          |  2MB   |     None      | (1) 256K  | (1) 256K  |   None    |
          |        |               |   x 36    |   x 36    |           |
          |--------+---------------+-----------+-----------+-----------|
          |  2MB   |     None      |   None    | (1) 256K  | (1) 256K  |
          |        |               |           |   x 36    |   x 36    |
          |--------+---------------+-----------+-----------+-----------|
          |  3MB   | (1) 256K x 36 | (1) 256K  | (1) 256K  |   None    |
          |        |               |   x 36    |   x 36    |           |
          |--------+---------------+-----------+-----------+-----------|
          |  3MB   |     None      | (1) 256K  | (1) 256K  | (1) 256K  |
          |        |               |   x 36    |   x 36    |   x 36    |
          |--------+---------------+-----------+-----------+-----------|
          |  3MB   | (1) 256K x 36 |   None    | (1) 256K  | (1) 256K  |
          |        |               |           |   x 36    |   x 36    |
          |--------+---------------+-----------+-----------+-----------|
          |  3MB   | (1) 256K x 36 | (1) 256K  |   None    | (1) 256K  |
          |        |               |   x 36    |           |   x 36    |
          |--------+---------------+-----------+-----------+-----------|
          |  4MB   | (1) 256K x 36 | (1) 256K  | (1) 256K  | (1) 256K  |
          |        |               |   x 36    |   x 36    |   x 36    |
          |--------+---------------+-----------+-----------+-----------|
          |  4MB   |  (1) 1M x 36  |   None    |   None    |   None    |
          |--------+---------------+-----------+-----------+-----------|
          |  4MB   |     None      | (1) 1M x  |   None    |   None    |
          |        |               |    36     |           |           |
          |--------+---------------+-----------+-----------+-----------|
          |  4MB   |     None      |   None    | (1) 1M x  |   None    |
          |        |               |           |    36     |           |
          |--------+---------------+-----------+-----------+-----------|
          |  4MB   |     None      |   None    |   None    | (1) 1M x  |
          |        |               |           |           |    36     |
          |--------+---------------+-----------+-----------+-----------|
          |  8MB   |  (1) 1M x 36  | (1) 1M x  |   None    |   None    |
          |        |               |    36     |           |           |
          |--------+---------------+-----------+-----------+-----------|
          |  8MB   |     None      | (1) 1M x  | (1) 1M x  |   None    |
          |        |               |    36     |    36     |           |
          |--------+---------------+-----------+-----------+-----------|
          |  8MB   |     None      |   None    | (1) 1M x  | (1) 1M x  |
          |        |               |           |    36     |    36     |
          |--------+---------------+-----------+-----------+-----------|
          |  12MB  |  (1) 1M x 36  | (1) 1M x  | (1) 1M x  |   None    |
          |        |               |    36     |    36     |           |
          |--------+---------------+-----------+-----------+-----------|
          |  12MB  |     None      | (1) 1M x  | (1) 1M x  | (1) 1M x  |
          |        |               |    36     |    36     |    36     |
          |--------+---------------+-----------+-----------+-----------|
          |  12MB  |  (1) 1M x 36  |   None    | (1) 1M x  | (1) 1M x  |
          |        |               |           |    36     |    36     |
          |--------+---------------+-----------+-----------+-----------|
          |  12MB  |  (1) 1M x 36  | (1) 1M x  |   None    | (1) 1M x  |
          |        |               |    36     |           |    36     |
          |--------+---------------+-----------+-----------+-----------|
          |  16MB  |  (1) 1M x 36  | (1) 1M x  | (1) 1M x  | (1) 1M x  |
          |        |               |    36     |    36     |    36     |
          |--------+---------------+-----------+-----------+-----------|
          |  16MB  |  (1) 4M x 36  |   None    |   None    |   None    |
          |--------+---------------+-----------+-----------+-----------|
          |  16MB  |     None      | (1) 4M x  |   None    |   None    |
          |        |               |    36     |           |           |
          |--------+---------------+-----------+-----------+-----------|
          |  16MB  |     None      |   None    | (1) 4M x  |   None    |
          |        |               |           |    36     |           |
          |--------+---------------+-----------+-----------+-----------|
          |  16MB  |     None      |   None    |   None    | (1) 4M x  |
          |        |               |           |           |    36     |
          |--------+---------------+-----------+-----------+-----------|
          |  32MB  |  (1) 4M x 36  | (1) 4M x  |   None    |   None    |
          |        |               |    36     |           |           |
          |--------+---------------+-----------+-----------+-----------|
          |  32MB  |     None      | (1) 4M x  | (1) 4M x  |   None    |
          |        |               |    36     |    36     |           |
          |--------+---------------+-----------+-----------+-----------|
          |  32MB  |     None      |   None    | (1) 4M x  | (1) 4M x  |
          |        |               |           |    36     |    36     |
          |--------+---------------+-----------+-----------+-----------|
          |  48MB  |  (1) 4M x 36  | (1) 4M x  | (1) 4M x  |   None    |
          |        |               |    36     |    36     |           |
          |--------+---------------+-----------+-----------+-----------|
          |  48MB  |     None      | (1) 4M x  | (1) 4M x  | (1) 4M x  |
          |        |               |    36     |    36     |    36     |
          |--------+---------------+-----------+-----------+-----------|
          |  48MB  |  (1) 4M x 36  |   None    | (1) 4M x  | (1) 4M x  |
          |        |               |           |    36     |    36     |
          |--------+---------------+-----------+-----------+-----------|
          |  48MB  |  (1) 4M x 36  | (1) 4M x  |   None    | (1) 4M x  |
          |        |               |    36     |           |    36     |
          |--------+---------------+-----------+-----------+-----------|
          |  64MB  |  (1) 4M x 36  | (1) 4M x  | (1) 4M x  | (1) 4M x  |
          |        |               |    36     |    36     |    36     |
          |------------------------------------------------------------|
          | Notes: Although not shown above, 1MB, 4MB and 16MB SIMMs   |
          | can be combined and DPT ECC SIMMs                          |
          |                                                            |
          | can replace parity SIMMs of 4MB or 16MB. Single sided      |
          | SIMMs are preferred, but low-profile                       |
          |                                                            |
          | double sided 2MB and 8MB increments are supported.         |
          +------------------------------------------------------------+