URI: 
  TEXT View Source
       
       # BIOSTAR MICROTECH INTERNATIONAL CORPORATION
       
          MB-2500SX
       
          Processor        80386SX                                       
          Processor Speed  16/20/25MHz                                   
          Chip Set         C & T                                         
          Max. Onboard     16MB                                          
          DRAM             
          Cache            None                                          
          BIOS             AMI                                           
          Dimensions       284mm x 175mm                                 
          I/O Options      16-bit riser card slot, floppy drive          
                           interface, IDE interface, serial ports (2),   
                           parallel port/external floppy drive port      
          NPU Options      80387                                         
       
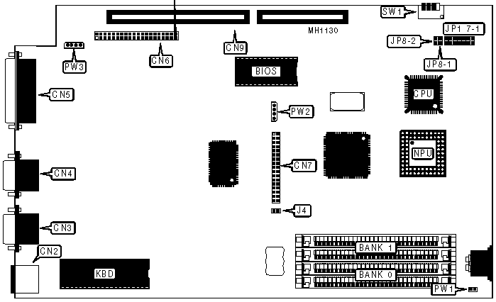
   IMG IMG 1
          
       
          +------------------------------------------------------------+
          |                        CONNECTIONS                         |
          |------------------------------------------------------------|
          | Purpose             | Location | Purpose        | Location |
          |---------------------+----------+----------------+----------|
          | External power      |   CN2    | IDE drive      |  JP1-4   |
          |                     |          | interface LED  |          |
          |---------------------+----------+----------------+----------|
          | Serial port 2       |   CN3    | Power LED      |  JP1-5   |
          |---------------------+----------+----------------+----------|
          | Serial port 1       |   CN4    | Network        |  JP1-6   |
          |                     |          | activity LED   |          |
          |---------------------+----------+----------------+----------|
          | Parallel            |   CN5    | Network        |  JP1-7   |
          | port/external       |          | activity LED   |          |
          | floppy drive port   |          |                |          |
          |---------------------+----------+----------------+----------|
          | IDE drive interface |   CN6    | Floppy drive   |  JP8-1   |
          |                     |          | interface LED  |          |
          |---------------------+----------+----------------+----------|
          | Floppy disk         |   CN7    | Floppy disk    |  JP8-2   |
          | interface           |          | eject button   |          |
          |---------------------+----------+----------------+----------|
          | 16-bit riser card   |   CN9    | Power switch   |   PW1    |
          |---------------------+----------+----------------+----------|
          | Turbo switch        |  JP1-1   | Floppy drive   |   PW2    |
          |                     |          | power          |          |
          |---------------------+----------+----------------+----------|
          | Turbo LED           |  JP1-2   | IDE drive      |   PW3    |
          |                     |          | power          |          |
          |---------------------+----------+----------------+----------|
          | Reset switch        |  JP1-3   |                |          |
          +------------------------------------------------------------+
       
          +------------------------------------------------------------+
          |                 USER CONFIGURABLE SETTINGS                 |
          |------------------------------------------------------------|
          |                Function                | Jumper | Position |
          |----------------------------------------+--------+----------|
          | » | Battery type select internal       |   J4   |  Closed  |
          |---+------------------------------------+--------+----------|
          |   | Battery type select external       |   J4   |   Open   |
          |---+------------------------------------+--------+----------|
          | » | Monitor type select color          | SW1/3  |    On    |
          |---+------------------------------------+--------+----------|
          |   | Monitor type select monochrome     | SW1/3  |   Off    |
          |---+------------------------------------+--------+----------|
          | » | External floppy drive select A: /  | SW1/4  |    On    |
          |   | Internal floppy drive select B:    |        |          |
          |---+------------------------------------+--------+----------|
          |   | External floppy drive select B: /  | SW1/4  |   Off    |
          |   | Internal floppy drive select A:    |        |          |
          +------------------------------------------------------------+
       
          +------------------------------------------------------------+
          |                     DRAM CONFIGURATION                     |
          |------------------------------------------------------------|
          |       Size       |       Bank 0       |       Bank 1       |
          |------------------+--------------------+--------------------|
          |       1MB        |    (2) 256K x 9    |    (2) 256K x 9    |
          |------------------+--------------------+--------------------|
          |       2MB        |     (2) 1M x 9     |        NONE        |
          |------------------+--------------------+--------------------|
          |       4MB        |     (2) 1M x 9     |     (2) 1M x 9     |
          |------------------+--------------------+--------------------|
          |       8MB        |     (2) 4M x 9     |        NONE        |
          |------------------+--------------------+--------------------|
          |       10MB       |     (2) 4M x 9     |     (2) 1M x 9     |
          |------------------+--------------------+--------------------|
          |       16MB       |     (2) 4M x 9     |     (2) 4M x 9     |
          +------------------------------------------------------------+
       
          +------------------------------------------------------------+
          |                PARALLEL PORT CONFIGURATION                 |
          |------------------------------------------------------------|
          |      Setting       |       SW1/1       |       SW1/2       |
          |--------------------+-------------------+-------------------|
          |  LPT2 at 378-37F   |        On         |        Off        |
          |--------------------+-------------------+-------------------|
          |  LPT3 at 378-37F   |        Off        |        On         |
          +------------------------------------------------------------+