URI: 
  TEXT View Source
       
       # AST RESEARCH, INC.
       
          ADVANTAGE! 4000 SERIES P5 (234289-F01)
       
          Processor    Pentium                                           
          Processor    75/90/100MHz                                      
          Speed        
          Chip Set     Unidentified                                      
          Max. Onboard 128MB                                             
          DRAM         
          Cache        None                                              
          BIOS         AST                                               
          Dimensions   330mm x 218mm                                     
          I/O Options  Floppy drive interface, IDE interface, parallel   
                       port, serial ports (2), 8514 video pass through   
                       connector, VGA port, riser slot, CD audio output, 
                       power to hard drive, power to floppy drive, power 
                       to CD-ROM                                         
          NPU Options  None                                              
       
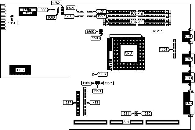
   IMG IMG 1
          
       
          +------------------------------------------------------------+
          |                        CONNECTIONS                         |
          |------------------------------------------------------------|
          | Purpose           | Location | Purpose          | Location |
          |-------------------+----------+------------------+----------|
          | Serial port       |   CN1    | Front console    |   1262   |
          |                   |          | LED’s            |          |
          |-------------------+----------+------------------+----------|
          | VGA port          |   CN2    | Floppy drive     |   1367   |
          |                   |          | interface        |          |
          |-------------------+----------+------------------+----------|
          | Serial port       |   CN3    | IDE interface    |   1455   |
          |-------------------+----------+------------------+----------|
          | Parallel port     |   CN4    | 8514 video pass  |   1751   |
          |                   |          | through          |          |
          |                   |          | connector        |          |
          |-------------------+----------+------------------+----------|
          | CD audio output   |   1008   | Power to hard    |   5521   |
          |                   |          | drive connector  |          |
          |-------------------+----------+------------------+----------|
          | Chassis fan power |   1257   | Power to floppy  |   6521   |
          |                   |          | drive connector  |          |
          |-------------------+----------+------------------+----------|
          | Power to CD-ROM   |   1258   | Riser slot       |   SL1    |
          | connector         |          |                  |          |
          +------------------------------------------------------------+
       
          +------------------------------------------------------------+
          |                 USER CONFIGURABLE SETTINGS                 |
          |------------------------------------------------------------|
          |               Function                | Jumper  | Position |
          |---------------------------------------+---------+----------|
          | » | Factory configured - do not alter |  1020   |   Open   |
          |---+-----------------------------------+---------+----------|
          | » | Factory configured - do not alter |  1104   |   Open   |
          |---+-----------------------------------+---------+----------|
          | » | Factory configured - do not alter |  1506   |   Open   |
          |---+-----------------------------------+---------+----------|
          | » | CMOS memory normal operation      |  1961   |   Open   |
          |---+-----------------------------------+---------+----------|
          |   | CMOS memory clear                 |  1961   |  Closed  |
          +------------------------------------------------------------+
       
          +------------------------------------------------------------+
          |                     DRAM CONFIGURATION                     |
          |------------------------------------------------------------|
          |       Size       |       Bank 0       |       Bank 1       |
          |------------------+--------------------+--------------------|
          |       2MB        |   (2) 256K x 32    |        None        |
          |------------------+--------------------+--------------------|
          |       4MB        |   (2) 256K x 32    |   (2) 256K x 32    |
          |------------------+--------------------+--------------------|
          |       4MB        |   (2) 512K x 32    |        None        |
          |------------------+--------------------+--------------------|
          |       8MB        |   (2) 512K x 32    |   (2) 512K x 32    |
          |------------------+--------------------+--------------------|
          |       8MB        |    (2) 1M x 32     |        None        |
          |------------------+--------------------+--------------------|
          |       16MB       |    (2) 1M x 32     |    (2) 1M x 32     |
          |------------------+--------------------+--------------------|
          |       16MB       |    (2) 2M x 32     |        None        |
          |------------------+--------------------+--------------------|
          |       20MB       |   (2) 512K x 32    |    (2) 2M x 32     |
          |------------------+--------------------+--------------------|
          |       32MB       |    (2) 2M x 32     |    (2) 2M x 32     |
          |------------------+--------------------+--------------------|
          |       32MB       |    (2) 4M x 32     |        None        |
          |------------------+--------------------+--------------------|
          |       36MB       |    (2) 4M x 32     |   (2) 512K x 32    |
          |------------------+--------------------+--------------------|
          |       40MB       |    (2) 1M x 32     |    (2) 4M x 32     |
          |------------------+--------------------+--------------------|
          |       48MB       |    (2) 2M x 32     |    (2) 4M x 32     |
          |------------------+--------------------+--------------------|
          |       64MB       |    (2) 4M x 32     |    (2) 4M x 32     |
          |------------------+--------------------+--------------------|
          |       64MB       |    (2) 8M x 32     |        None        |
          |------------------+--------------------+--------------------|
          |       80MB       |    (2) 2M x 32     |    (2) 8M x 32     |
          |------------------+--------------------+--------------------|
          |      128MB       |    (2) 8M x 32     |    (2) 8M x 32     |
          |------------------------------------------------------------|
          | Note: Board accepts EDO memory.                            |
          +------------------------------------------------------------+
       
          +------------------------------------------------------------+
          |                 DRAM JUMPER CONFIGURATION                  |
          |------------------------------------------------------------|
          |            Size            |             1505              |
          |----------------------------+-------------------------------|
          |            2MB             |             Open              |
          |----------------------------+-------------------------------|
          |            4MB             |       Pins 1 & 2 closed       |
          |----------------------------+-------------------------------|
          |            4MB             |             Open              |
          |----------------------------+-------------------------------|
          |            8MB             |       Pins 2 & 3 closed       |
          |----------------------------+-------------------------------|
          |            8MB             |             Open              |
          |----------------------------+-------------------------------|
          |            16MB            |       Pins 1 & 2 closed       |
          |----------------------------+-------------------------------|
          |            16MB            |             Open              |
          |----------------------------+-------------------------------|
          |            20MB            |       Pins 2 & 3 closed       |
          |----------------------------+-------------------------------|
          |            32MB            |       Pins 2 & 3 closed       |
          |----------------------------+-------------------------------|
          |            32MB            |             Open              |
          |----------------------------+-------------------------------|
          |            36MB            |       Pins 1 & 2 closed       |
          |----------------------------+-------------------------------|
          |            40MB            |       Pins 1 & 2 closed       |
          |----------------------------+-------------------------------|
          |            48MB            |       Pins 2 & 3 closed       |
          |----------------------------+-------------------------------|
          |            64MB            |       Pins 1 & 2 closed       |
          |----------------------------+-------------------------------|
          |            64MB            |             Open              |
          |----------------------------+-------------------------------|
          |            80MB            |       Pins 2 & 3 closed       |
          |----------------------------+-------------------------------|
          |           128MB            |       Pins 2 & 3 closed       |
          +------------------------------------------------------------+
       
          +------------------------------------------------------------+
          |                  CPU SPEED CONFIGURATION                   |
          |------------------------------------------------------------|
          |     Speed     |     1152     |     1153     |     1154     |
          |---------------+--------------+--------------+--------------|
          |     75MHz     |    Closed    |     Open     |     Open     |
          |---------------+--------------+--------------+--------------|
          |     90MHz     |     Open     |    Closed    |     Open     |
          |---------------+--------------+--------------+--------------|
          |    100MHz     |    Closed    |     Open     |    Closed    |
          +------------------------------------------------------------+
       
          +------------------------------------------------------------+
          |                PARALLEL PORT CONFIGURATION                 |
          |------------------------------------------------------------|
          |     Setting      |        1350        |        1351        |
          |------------------+--------------------+--------------------|
          | » |   Standard   |        Open        |        Open        |
          |---+--------------+--------------------+--------------------|
          |   |     ECP      | Pins 2 & 3 closed  | Pins 2 & 3 closed  |
          +------------------------------------------------------------+