URI: 
  TEXT View Source
       
       # ADVANTECH CO., LTD.
       
          PCM-4825
       
          Device Type     Single board computer                          
          Processor       AM DX5                                         
          Processor Speed 133MHz                                         
          Chip Set        VIA VT82C496G                                  
          Video Chip Set  Chips and Technology                           
          Maximum Onboard 32MB (EDO supported)                           
          Memory          
          Maximum Video   1MB                                            
          Memory          
          Audio Chip Set  ESS                                            
          Cache           None                                           
          BIOS            Award                                          
          Dimensions      145mm x 102mm                                  
          I/O Options     Floppy drive interface, IDE interface,         
                          parallel port, PS/2 mouse port, serial ports   
                          (2), VGA port, IR connector, audio in -        
                          CD-ROM, PC/104 connectors (2)                  
       
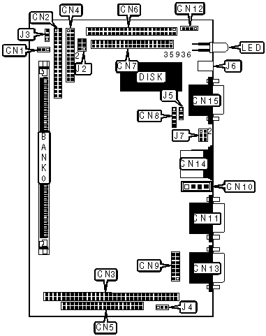
   IMG IMG 1
          
       
          +------------------------------------------------------------+
          |                        CONNECTIONS                         |
          |------------------------------------------------------------|
          | Purpose            | Location | Purpose         | Location |
          |--------------------+----------+-----------------+----------|
          | Power connector    |   CN1    | Audio in -      |   CN10   |
          |                    |          | CD-ROM          |          |
          |--------------------+----------+-----------------+----------|
          | Floppy drive       |   CN2    | Audio connector |   CN11   |
          | interface          |          |                 |          |
          |--------------------+----------+-----------------+----------|
          | PC/104 connector   |   CN3    | Power connector |   CN12   |
          |--------------------+----------+-----------------+----------|
          | Parallel port      |   CN4    | Serial port 1   |   CN13   |
          |--------------------+----------+-----------------+----------|
          | PC/104 connector   |   CN5    | PS/2 mouse port |   CN14   |
          |--------------------+----------+-----------------+----------|
          | Flat panel         |   CN6    | VGA port        |   CN15   |
          | connector          |          |                 |          |
          |--------------------+----------+-----------------+----------|
          | IDE interface      |   CN7    | Reset switch    |    J6    |
          |--------------------+----------+-----------------+----------|
          | IR connector       |   CN8    | LED             |   LED    |
          |--------------------+----------+-----------------+----------|
          | Serial port 2      |   CN9    |                 |          |
          +------------------------------------------------------------+
       
          +------------------------------------------------------------+
          |                 USER CONFIGURABLE SETTINGS                 |
          |------------------------------------------------------------|
          |               Function               | Label |  Position   |
          |--------------------------------------+-------+-------------|
          | » | LCD voltage select 5v            |  J3   | Pins 2 & 3  |
          |   |                                  |       |   closed    |
          |---+----------------------------------+-------+-------------|
          |   | LCD voltage select 3.3v          |  J3   | Pins 1 & 2  |
          |   |                                  |       |   closed    |
          |---+----------------------------------+-------+-------------|
          | » | CMOS memory normal operation     |  J4   | Pins 2 & 3  |
          |   |                                  |       |   closed    |
          |---+----------------------------------+-------+-------------|
          |   | CMOS memory clear                |  J4   | Pins 1 & 2  |
          |   |                                  |       |   closed    |
          |---+----------------------------------+-------+-------------|
          | » | Audio power select 7805CT 5v     |  J5   | Pins 2 & 3  |
          |   |                                  |       |   closed    |
          |---+----------------------------------+-------+-------------|
          |   | Audio power select main power 5v |  J5   | Pins 1 & 2  |
          |   |                                  |       |   closed    |
          +------------------------------------------------------------+
       
          +------------------------------------------------------------+
          |                     SIMM CONFIGURATION                     |
          |------------------------------------------------------------|
          |            Size            |            Bank 0             |
          |----------------------------+-------------------------------|
          |            1MB             |         (1) 256K x 36         |
          |----------------------------+-------------------------------|
          |            2MB             |         (1) 512K x 36         |
          |----------------------------+-------------------------------|
          |            4MB             |          (1) 1M x 36          |
          |----------------------------+-------------------------------|
          |            8MB             |          (1) 2M x 36          |
          |----------------------------+-------------------------------|
          |            16MB            |          (1) 4M x 36          |
          |----------------------------+-------------------------------|
          |            32MB            |          (1) 8M x 36          |
          |------------------------------------------------------------|
          |      Note: Board accepts EDO memory.                       |
          +------------------------------------------------------------+
       
          +---------------------------------------------------------+
          |               VIDEO MEMORY CONFIGURATION                |
          |---------------------------------------------------------|
          | Note: The location of the video memory is unidentified. |
          +---------------------------------------------------------+
       
          +------------------------------------------------------------+
          |                  SERIAL PORT 2 SELECTION                   |
          |------------------------------------------------------------|
          |          Setting           |              J7               |
          |----------------------------+-------------------------------|
          | » |         RS-232         |       Pins 1 & 2 closed       |
          |---+------------------------+-------------------------------|
          |   |         RS-422         |       Pins 3 & 4 closed       |
          |---+------------------------+-------------------------------|
          |   |         RS-485         |       Pins 5 & 6 closed       |
          +------------------------------------------------------------+
       
          +------------------------------------------------------------+
          |                   DISK ADDRESS SELECTION                   |
          |------------------------------------------------------------|
          |   Address    | J2/pins 1 & 2 | J2/pins 3 &  | J2/pins 5 &  |
          |              |               |      4       |      6       |
          |--------------+---------------+--------------+--------------|
          |   |   C800   |    Closed     |    Closed    |    Closed    |
          |---+----------+---------------+--------------+--------------|
          |   |   CC00   |    Closed     |    Closed    |     Open     |
          |---+----------+---------------+--------------+--------------|
          | » |   D000   |    Closed     |     Open     |    Closed    |
          |---+----------+---------------+--------------+--------------|
          |   |   D400   |    Closed     |     Open     |     Open     |
          |---+----------+---------------+--------------+--------------|
          |   |   D800   |     Open      |    Closed    |    Closed    |
          |---+----------+---------------+--------------+--------------|
          |   |   DC00   |     Open      |    Closed    |     Open     |
          |---+----------+---------------+--------------+--------------|
          |   |   E000   |     Open      |     Open     |    Closed    |
          |---+----------+---------------+--------------+--------------|
          |   | Disabled |     Open      |     Open     |     Open     |
          +------------------------------------------------------------+