URI: 
  TEXT View Source
       
       # COMPAQ COMPUTER CORPORATION
       
          Portable II (Model 000318)
       
          Processor             80286                                    
          Processor Speed       8MHz                                     
          Chip Set              None                                     
          Max. Onboard DRAM     640KB                                    
          Cache                 None                                     
          BIOS                  Compaq                                   
          Dimensions            302mm x 256mm                            
          I/O Options           External memory card                     
          NPU Options           80287                                    
       
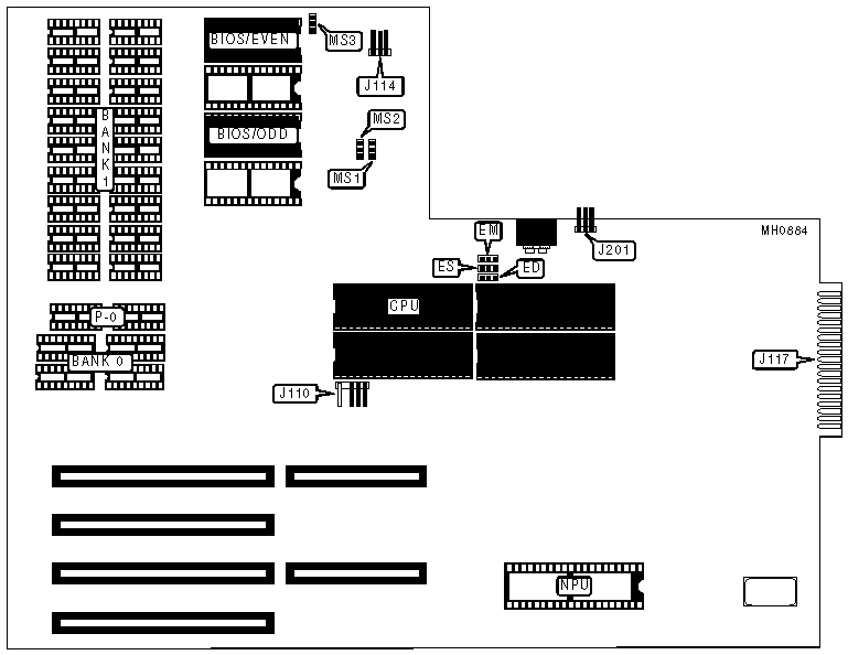
   IMG IMG 1
          
       
          +------------------------------------------------------------+
          |                        CONNECTIONS                         |
          |------------------------------------------------------------|
          | Purpose     | Location | Purpose                | Location |
          |-------------+----------+------------------------+----------|
          | Drive power |   J110   | Main power             |   J117   |
          |-------------+----------+------------------------+----------|
          | Speaker     |   J114   | Internal monitor power |   J201   |
          +------------------------------------------------------------+
       
          +------------------------------------------------------------+
          |                 USER CONFIGURABLE SETTINGS                 |
          |------------------------------------------------------------|
          |               Function               | Switch |  Position  |
          |--------------------------------------+--------+------------|
          | » | Monitor type select Compaq VDU,  |   ED   | pins 2 & 3 |
          |   | EGA or RGBI                      |        |   closed   |
          |---+----------------------------------+--------+------------|
          |   | Monitor type select monochrome   |   ED   | pins 1 & 2 |
          |   | (MDA)                            |        |   closed   |
          |---+----------------------------------+--------+------------|
          | » | CPU speed select 8MHz            |   ES   | pins 1 & 2 |
          |   |                                  |        |   closed   |
          |---+----------------------------------+--------+------------|
          |   | CPU speed select 6MHz            |   ES   | pins 2 & 3 |
          |   |                                  |        |   closed   |
          |---+----------------------------------+--------+------------|
          | » | Factory configured - do not      |   EM   |    N/A     |
          |   | alter                            |        |            |
          +------------------------------------------------------------+
       
          +------------------------------------------------------------+
          |                     DRAM CONFIGURATION                     |
          |------------------------------------------------------------|
          |    Size    |    Bank 0     |      P-0      |    Bank 1     |
          |------------+---------------+---------------+---------------|
          |   128KB    |   (4) 4464    |   (2) 4164    |     NONE      |
          |------------+---------------+---------------+---------------|
          |   256KB    |   (4) 4464    |   (2) 4164    |   (18) 4164   |
          |------------+---------------+---------------+---------------|
          |   640KB    |   (4) 4464    |   (2) 4164    |  (18) 41256   |
          +------------------------------------------------------------+
       
          +------------------------------------------------------------+
          |                     DRAM CONFIGURATION                     |
          |------------------------------------------------------------|
          |     Memory     |     MS1      |     MS2      |     MS3     |
          |   recognized   |              |              |             |
          |----------------+--------------+--------------+-------------|
          |      None      |  Setting G   |  Setting G   |     N/A     |
          |----------------+--------------+--------------+-------------|
          |     256KB      |  Setting V   |  Setting G   |     N/A     |
          |----------------+--------------+--------------+-------------|
          |     512KB      |  Setting G   |  Setting V   |     N/A     |
          |----------------+--------------+--------------+-------------|
          |     640KB      |  Setting V   |  Setting V   |     N/A     |
          |----------------+--------------+--------------+-------------|
          |      1MB       |     N/A      |     N/A      |  Setting V  |
          |----------------+--------------+--------------+-------------|
          |     1.5MB      |     N/A      |     N/A      |  Setting G  |
          |------------------------------------------------------------|
          | Note:The settings G and V are silk-screened on the board.  |
          | The actual pin connections are unknown.                    |
          |                                                            |
          | 1MB and 1.5MB configurations require the system memory     |
          | card to be installed.                                      |
          +------------------------------------------------------------+