URI: 
  TEXT View Source
       
       # IBM CORPORATION
       
          PS/2 MODEL 70 486/25
       
          Processor        80486DX                                       
          Processor Speed  25MHz                                         
          Chip Set         IBM                                           
          Max. Onboard     8MB                                           
          DRAM             
          Cache            None                                          
          BIOS             IBM                                           
          Dimensions       355.6mm x 304.8mm                             
          I/O Options      Serial port, parallel port, pointing device   
                           connector, proprietary hard/floppy drive      
                           controller slot, proprietary 16-bit MCA video 
                           adapter slot, VGA port                        
          NPU Options      None                                          
       
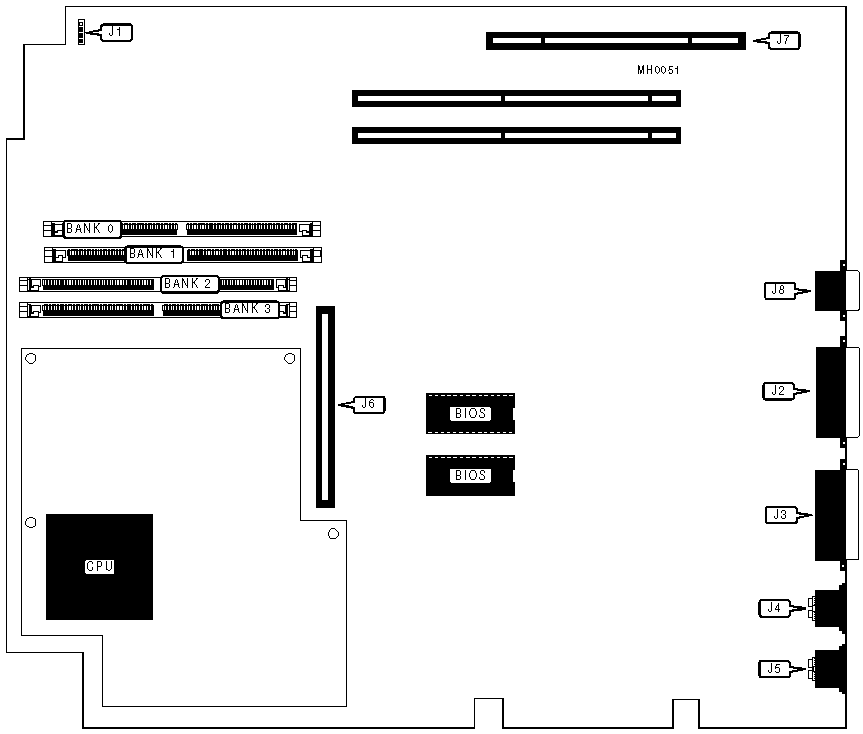
   IMG IMG 1
          
       
          +------------------------------------------------------------+
          |                        CONNECTIONS                         |
          |------------------------------------------------------------|
          | Purpose         | Location | Purpose            | Location |
          |-----------------+----------+--------------------+----------|
          | Battery/speaker |    J1    | Keyboard           |    J5    |
          |-----------------+----------+--------------------+----------|
          | Serial port     |    J2    | Proprietary        |    J6    |
          |                 |          | hard/floppy drive  |          |
          |                 |          | controller         |          |
          |-----------------+----------+--------------------+----------|
          | Parallel port   |    J3    | Proprietary 16-bit |    J7    |
          |                 |          | MCA video adaptor  |          |
          |-----------------+----------+--------------------+----------|
          | Pointing device |    J4    | VGA port           |    J8    |
          +------------------------------------------------------------+
       
          +------------------------------------------------------------+
          |                     DRAM CONFIGURATION                     |
          |------------------------------------------------------------|
          |  Size  |    Bank 0    |   Bank 1   |   Bank 2   |  Bank 3  |
          |--------+--------------+------------+------------+----------|
          |  1MB   |  (1) 256K x  |    NONE    |    NONE    |   NONE   |
          |        |      36      |            |            |          |
          |--------+--------------+------------+------------+----------|
          |  2MB   |  (1) 256K x  | (1) 256K x |    NONE    |   NONE   |
          |        |      36      |     36     |            |          |
          |--------+--------------+------------+------------+----------|
          |  2MB   |  (1) 512K x  |    NONE    |    NONE    |   NONE   |
          |        |      36      |            |            |          |
          |--------+--------------+------------+------------+----------|
          |  3MB   |  (1) 256K x  | (1) 256K x | (1) 256K x |   NONE   |
          |        |      36      |     36     |     36     |          |
          |--------+--------------+------------+------------+----------|
          |  4MB   |  (1) 256K x  | (1) 256K x | (1) 256K x | (1) 256K |
          |        |      36      |     36     |     36     |   x 36   |
          |--------+--------------+------------+------------+----------|
          |  4MB   |  (1) 512K x  | (1) 512K x |    NONE    |   NONE   |
          |        |      36      |     36     |            |          |
          |--------+--------------+------------+------------+----------|
          |  5MB   |  (1) 256K x  | (1) 512K x | (1) 512K x |   NONE   |
          |        |      36      |     36     |     36     |          |
          |--------+--------------+------------+------------+----------|
          |  6MB   |  (1) 256K x  | (1) 256K x | (1) 512K x | (1) 512K |
          |        |      36      |     36     |     36     |   x 36   |
          |--------+--------------+------------+------------+----------|
          |  6MB   |  (1) 512K x  | (1) 512K x | (1) 512K x |   NONE   |
          |        |      36      |     36     |     36     |          |
          |--------+--------------+------------+------------+----------|
          |  7MB   |  (1) 256K x  | (1) 512K x | (1) 512K x | (1) 512K |
          |        |      36      |     36     |     36     |   x 36   |
          |--------+--------------+------------+------------+----------|
          |  8MB   |  (1) 512K x  | (1) 512K x | (1) 512K x | (1) 512K |
          |        |      36      |     36     |     36     |   x 36   |
          |------------------------------------------------------------|
          | Notes:SIMMs are a proprietary IBM design, standard 36-bit  |
          | SIMMs can not be used.                                     |
          |                                                            |
          | Onboard memory does not need to be totally populated in    |
          | order to use memory expansion cards.                       |
          +------------------------------------------------------------+