URI: 
  TEXT View Source
       
       # INTEL CORPORATION
       
          DK440LX
       
          Device Type      Mainboard                                     
          Processor        Pentium II                                    
          Processor Speed  233/266/300MHz                                
          Chip Set         Intel                                         
          Video Chip Set   None                                          
          Maximum Onboard  1024MB (EDO & SDRAM supported)                
          Memory           
          Maximum Video    None                                          
          Memory           
          Cache            512KB (located on Pentium II CPU)             
          BIOS             Intel/Phoenix                                 
          Dimensions       355mm x 304mm                                 
          I/O Options      32-bit PCI slots (4), Ethernet connector,     
                           floppy drive interface, game/MIDI interface,  
                           green PC connector, IDE interfaces (2), SCSI  
                           interface, Ultra SCSI Wide interfaces (2),    
                           parallel port, PS/2 mouse port, serial ports  
                           (2), IR connector, USB connectors (2), ATX    
                           power connector, AGP slot, line ins (2), line 
                           out, microphone in, audio in – CD-ROMs (2),   
                           telephony connector, RAID slot                
          NPU Options      None                                          
       
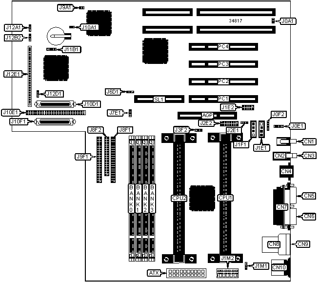
   IMG IMG 1
          
       
          +------------------------------------------------------------+
          |                        CONNECTIONS                         |
          |------------------------------------------------------------|
          | Purpose          | Location | Purpose         |  Location  |
          |------------------+----------+-----------------+------------|
          | AGP slot         |   AGP    | Wake on LAN     |    J6D1    |
          |                  |          | connector       |            |
          |------------------+----------+-----------------+------------|
          | ATX power        |   ATX    | IDE interface 2 |    J8F1    |
          | connector        |          |                 |            |
          |------------------+----------+-----------------+------------|
          | Microphone in    |   CN1    | Floppy drive    |    J8F2    |
          |                  |          | interface       |            |
          |------------------+----------+-----------------+------------|
          | Line in          |   CN2    | Wake on modem   |    J9A1    |
          | (external)       |          | connector       |            |
          |------------------+----------+-----------------+------------|
          | Line out         |   CN3    | IDE interface 1 |    J9F1    |
          |------------------+----------+-----------------+------------|
          | Ethernet         |   CN4    | Hard drive      |   J10A1    |
          | connector        |          | interface LED   |            |
          |------------------+----------+-----------------+------------|
          | Serial port 2    |   CN5    | Ultra SCSI Wide |   J10D1    |
          | (external)       |          | interface       |            |
          |------------------+----------+-----------------+------------|
          | Serial port 1    |   CN6    | SCSI interface  |   J10E1    |
          |------------------+----------+-----------------+------------|
          | Parallel port    |   CN7    | Ultra SCSI Wide |   J10F1    |
          |                  |          | interface       |            |
          |------------------+----------+-----------------+------------|
          | USB connector 2  |   CN8    | Hard drive      |   J11B1    |
          |                  |          | interface LED   |            |
          |------------------+----------+-----------------+------------|
          | USB connector 1  |   CN9    | Front chassis 1 |   J12A1    |
          |                  |          | fan power       |            |
          |------------------+----------+-----------------+------------|
          | PS/2 mouse port  |   CN10   | Front chassis 2 |   J12B2    |
          |                  |          | fan power       |            |
          |------------------+----------+-----------------+------------|
          | Chassis security |   J0A1   | Green PC LED    |   J12D1    |
          | connector        |          |                 |            |
          |------------------+----------+-----------------+------------|
          | Telephony        |   J0E1   | Soft off power  | J12E1/pins |
          | connector        |          | supply          |   1 & 2    |
          |------------------+----------+-----------------+------------|
          | Line in          |   J0F2   | Green PC        | J12E1/pins |
          | (internal)       |          | connector       |   3 & 4    |
          |------------------+----------+-----------------+------------|
          | Audio in –       |   J1E1   | IR connector    | J12E1/pins |
          | CD-ROM           |          |                 |   5 - 11   |
          |------------------+----------+-----------------+------------|
          | Serial port 2    |   J1E2   | Hard drive      | J12E1/pins |
          | (internal)       |          | interface LED   |  12 - 16   |
          |------------------+----------+-----------------+------------|
          | Audio in –       |   J1F1   | Power/sleep LED | J12E1/pins |
          | CD-ROM           |          |                 |  17 - 20   |
          |------------------+----------+-----------------+------------|
          | CPU1 fan power   |   J1M1   | Reset switch    | J12E1/pins |
          |                  |          |                 |  21 - 23   |
          |------------------+----------+-----------------+------------|
          | 5v auxiliary     |   J1M2   | Speaker         | J12E1/pins |
          | power            |          |                 |  24 - 27   |
          |------------------+----------+-----------------+------------|
          | Rear chassis fan |   J2E1   | 32-bit PCI      | PC1 – PC4  |
          |                  |          | slots           |            |
          |------------------+----------+-----------------+------------|
          | Game/MIDI        |   J2E2   | RAID slot       |    SL1     |
          | interface        |          |                 |            |
          |------------------+----------+-----------------+------------|
          | CPU2 fan power   |   J3F2   |                 |            |
          +------------------------------------------------------------+
       
          +------------------------------------------------------------+
          |                 USER CONFIGURABLE SETTINGS                 |
          |------------------------------------------------------------|
          |             Function              | Label |    Position    |
          |-----------------------------------+-------+----------------|
          | » | Flash BIOS normal operation   | J7E1  |   Pins 1 & 2   |
          |   |                               |       |     closed     |
          |---+-------------------------------+-------+----------------|
          |   | Flash BIOS configuration mode | J7E1  |   Pins 2 & 3   |
          |   |                               |       |     closed     |
          |---+-------------------------------+-------+----------------|
          |   | Flash BIOS recovery mode      | J7E1  |      Open      |
          +------------------------------------------------------------+
       
          +------------------------------------------------------------+
          |                     DIMM CONFIGURATION                     |
          |------------------------------------------------------------|
          | Size |   Bank 0    |   Bank 1    |   Bank 2   |   Bank 3   |
          |------+-------------+-------------+------------+------------|
          | 16MB | (1) 2M x 64 |    None     |    None    |    None    |
          |------+-------------+-------------+------------+------------|
          | 32MB | (1) 4M x 64 |    None     |    None    |    None    |
          |------+-------------+-------------+------------+------------|
          | 32MB | (1) 2M x 64 | (1) 2M x 64 |    None    |    None    |
          |------+-------------+-------------+------------+------------|
          | 48MB | (1) 4M x 64 | (1) 2M x 64 |    None    |    None    |
          |------+-------------+-------------+------------+------------|
          | 48MB | (1) 2M x 64 | (1) 2M x 64 |  (1) 2M x  |    None    |
          |      |             |             |     64     |            |
          |------+-------------+-------------+------------+------------|
          | 64MB | (1) 2M x 64 | (1) 2M x 64 |  (1) 2M x  |  (1) 2M x  |
          |      |             |             |     64     |     64     |
          +------------------------------------------------------------+
       
          +------------------------------------------------------------+
          |                 DIMM CONFIGURATION (CON’T)                 |
          |------------------------------------------------------------|
          |   Size   |   Bank 0   |   Bank 1   |  Bank 2   |  Bank 3   |
          |----------+------------+------------+-----------+-----------|
          |   64MB   |  (1) 8M x  |    None    |   None    |   None    |
          |          |     64     |            |           |           |
          |----------+------------+------------+-----------+-----------|
          |   64MB   |  (1) 4M x  |  (1) 4M x  |   None    |   None    |
          |          |     64     |     64     |           |           |
          |----------+------------+------------+-----------+-----------|
          |   80MB   |  (1) 8M x  |  (1) 2M x  |   None    |   None    |
          |          |     64     |     64     |           |           |
          |----------+------------+------------+-----------+-----------|
          |   96MB   |  (1) 8M x  |  (1) 4M x  |   None    |   None    |
          |          |     64     |     64     |           |           |
          |----------+------------+------------+-----------+-----------|
          |   96MB   |  (1) 4M x  |  (1) 4M x  | (1) 4M x  |   None    |
          |          |     64     |     64     |    64     |           |
          |----------+------------+------------+-----------+-----------|
          |  128MB   | (1) 16M x  |    None    |   None    |   None    |
          |          |     64     |            |           |           |
          |----------+------------+------------+-----------+-----------|
          |  128MB   |  (1) 8M x  |  (1) 8M x  |   None    |   None    |
          |          |     64     |     64     |           |           |
          |----------+------------+------------+-----------+-----------|
          |  128MB   |  (1) 4M x  |  (1) 4M x  | (1) 4M x  | (1) 4M x  |
          |          |     64     |     64     |    64     |    64     |
          |----------+------------+------------+-----------+-----------|
          |  144MB   | (1) 16M x  |  (1) 2M x  |   None    |   None    |
          |          |     64     |     64     |           |           |
          |----------+------------+------------+-----------+-----------|
          |  160MB   | (1) 16M x  |  (1) 4M x  |   None    |   None    |
          |          |     64     |     64     |           |           |
          |----------+------------+------------+-----------+-----------|
          |  176MB   | (1) 16M x  |  (1) 2M x  | (1) 2M x  | (1) 2M x  |
          |          |     64     |     64     |    64     |    64     |
          |----------+------------+------------+-----------+-----------|
          |  192MB   | (1) 16M x  |  (1) 8M x  |   None    |   None    |
          |          |     64     |     64     |           |           |
          |----------+------------+------------+-----------+-----------|
          |  192MB   |  (1) 8M x  |  (1) 8M x  | (1) 8M x  |   None    |
          |          |     64     |     64     |    64     |           |
          |----------+------------+------------+-----------+-----------|
          |  224MB   | (1) 16M x  |  (1) 4M x  | (1) 4M x  | (1) 4M x  |
          |          |     64     |     64     |    64     |    64     |
          |----------+------------+------------+-----------+-----------|
          |  256MB   | (1) 32M x  |    None    |   None    |   None    |
          |          |     64     |            |           |           |
          |----------+------------+------------+-----------+-----------|
          |  256MB   | (1) 16M x  | (1) 16M x  |   None    |   None    |
          |          |     64     |     64     |           |           |
          |----------+------------+------------+-----------+-----------|
          |  256MB   |  (1) 8M x  |  (1) 8M x  | (1) 8M x  | (1) 8M x  |
          |          |     64     |     64     |    64     |    64     |
          |----------+------------+------------+-----------+-----------|
          |  288MB   | (1) 16M x  | (1) 16M x  | (1) 2M x  | (1) 2M x  |
          |          |     64     |     64     |    64     |    64     |
          |----------+------------+------------+-----------+-----------|
          |  304MB   | (1) 32M x  |  (1) 2M x  | (1) 2M x  | (1) 2M x  |
          |          |     64     |     64     |    64     |    64     |
          |----------+------------+------------+-----------+-----------|
          |  320MB   | (1) 16M x  | (1) 16M x  | (1) 4M x  | (1) 4M x  |
          |          |     64     |     64     |    64     |    64     |
          |----------+------------+------------+-----------+-----------|
          |  320MB   | (1) 16M x  |  (1) 8M x  | (1) 8M x  | (1) 8M x  |
          |          |     64     |     64     |    64     |    64     |
          |----------+------------+------------+-----------+-----------|
          |  352MB   | (1) 32M x  |  (1) 4M x  | (1) 4M x  | (1) 4M x  |
          |          |     64     |     64     |    64     |    64     |
          |----------+------------+------------+-----------+-----------|
          |  384MB   | (1) 16M x  | (1) 16M x  | (1) 16M x |   None    |
          |          |     64     |     64     |    64     |           |
          |----------+------------+------------+-----------+-----------|
          |  448MB   | (1) 32M x  |  (1) 8M x  | (1) 8M x  | (1) 8M x  |
          |          |     64     |     64     |    64     |    64     |
          |----------+------------+------------+-----------+-----------|
          |  512MB   | (1) 32M x  | (1) 32M x  |   None    |   None    |
          |          |     64     |     64     |           |           |
          |----------+------------+------------+-----------+-----------|
          |  512MB   | (1) 16M x  | (1) 16M x  | (1) 16M x | (1) 16M x |
          |          |     64     |     64     |    64     |    64     |
          |----------+------------+------------+-----------+-----------|
          |  640MB   | (1) 32M x  | (1) 16M x  | (1) 16M x | (1) 16M x |
          |          |     64     |     64     |    64     |    64     |
          |----------+------------+------------+-----------+-----------|
          |  768MB   | (1) 32M x  | (1) 32M x  | (1) 32M x |   None    |
          |          |     64     |     64     |    64     |           |
          |----------+------------+------------+-----------+-----------|
          |  1024MB  | (1) 32M x  | (1) 32M x  | (1) 32M x | (1) 32M x |
          |          |     64     |     64     |    64     |    64     |
          |------------------------------------------------------------|
          |      Note: Board accepts EDO & SDRAM memory. Maximum SDRAM |
          |      is 512MB. Maximum EDO is 1GB.                         |
          +------------------------------------------------------------+
       
          +------------------------------------------------------------+
          |                    CACHE CONFIGURATION                     |
          |------------------------------------------------------------|
          | Note: 512KB cache is located on the Pentium II CPU.        |
          +------------------------------------------------------------+