URI: 
  TEXT View Source
       
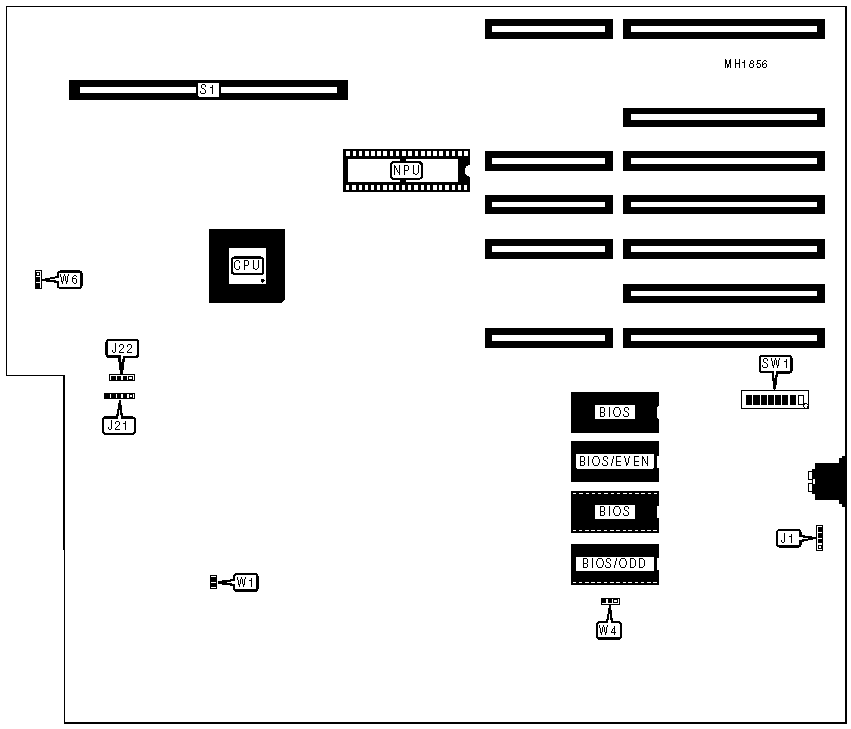
       # MICRONICS COMPUTERS, INC.
       
          MICRONICS 386
       
          Processor    80386DX                                           
          Processor    20MHz                                             
          Speed        
          Chip Set     Micronics                                         
          Max. Onboard Dependant upon the memory card installed          
          DRAM         
          Cache        16KB (on M100C and M400C system memory cards      
                       only)                                             
          BIOS         Phoenix                                           
          Dimensions   355mm x 304mm                                     
          I/O Options  32-bit external memory card slot                  
          NPU Options  80287                                             
       
   IMG IMG 1
          
       
          +------------------------------------------------------------+
          |                        CONNECTIONS                         |
          |------------------------------------------------------------|
          | Purpose           | Location | Purpose          | Location |
          |-------------------+----------+------------------+----------|
          | External battery  |    J1    | Reset switch     |    W1    |
          |-------------------+----------+------------------+----------|
          | Power LED &       |   J21    | 32-bit external  |    S1    |
          | keylock           |          | memory card slot |          |
          |-------------------+----------+------------------+----------|
          | Speaker           |   J22    |                  |          |
          +------------------------------------------------------------+
       
          +------------------------------------------------------------+
          |                 USER CONFIGURABLE SETTINGS                 |
          |------------------------------------------------------------|
          |            Function            | Jumper/Switch | Position  |
          |--------------------------------+---------------+-----------|
          | »  | Factory configured - do   |     SW1/1     |    On     |
          |    | not alter                 |               |           |
          |----+---------------------------+---------------+-----------|
          | »  | NPU disabled              |     SW1/2     |    Off    |
          |----+---------------------------+---------------+-----------|
          |    | NPU enabled               |     SW1/2     |    On     |
          |----+---------------------------+---------------+-----------|
          | »  | BIOS relocation enabled   |     SW1/4     |    On     |
          |----+---------------------------+---------------+-----------|
          |    | BIOS relocation disabled  |     SW1/4     |    Off    |
          |----+---------------------------+---------------+-----------|
          | »  | Factory configured - do   |     SW1/5     |    Off    |
          |    | not alter                 |               |           |
          |----+---------------------------+---------------+-----------|
          | »  | Monitor type select color |     SW1/6     |    On     |
          |----+---------------------------+---------------+-----------|
          |    | Monitor type select       |     SW1/6     |    Off    |
          |    | monochrome                |               |           |
          |----+---------------------------+---------------+-----------|
          | »  | Cache enabled             |     SW1/7     |    On     |
          |----+---------------------------+---------------+-----------|
          |    | Cache disabled            |     SW1/7     |    Off    |
          |----+---------------------------+---------------+-----------|
          | »  | Factory configured - do   |     SW1/8     |    Off    |
          |    | not alter                 |               |           |
          |----+---------------------------+---------------+-----------|
          | »  | Factory configured - do   |      W5       |  Closed   |
          |    | not alter                 |               |           |
          |------------------------------------------------------------|
          | Note: SW1/7 should read as follows; if the M100C or M400C  |
          | memory card is installed: to enable                        |
          |                                                            |
          | cache leave On, to disable cache leave Off. If the M100,   |
          | M200 or M300 is installed, SW1/7      should be left in    |
          | the Off position.                                          |
          +------------------------------------------------------------+
       
   IMG IMG 2
          
       
          +------------------------------------------------------------+
          |                     DRAM CONFIGURATION                     |
          |------------------------------------------------------------|
          |       Size       |       Bank 0       |       Bank 1       |
          |------------------+--------------------+--------------------|
          |       1MB        |     (36) 41256     |        NONE        |
          |------------------+--------------------+--------------------|
          |       2MB        |     (36) 41256     |     (36) 41256     |
          +------------------------------------------------------------+
       
          +------------------------------------------------------------+
          |                 DRAM JUMPER CONFIGURATION                  |
          |------------------------------------------------------------|
          |           Size           |               W1                |
          |--------------------------+---------------------------------|
          |           1MB            | pins 2 & 3, 4 & 5, 7 & 8 closed |
          |--------------------------+---------------------------------|
          |           2MB            | pins 1 & 2, 4 & 5, 7 & 8 closed |
          +------------------------------------------------------------+
       
   IMG IMG 3
          
       
          +------------------------------------------------------------+
          |                     DRAM CONFIGURATION                     |
          |------------------------------------------------------------|
          |       Size       |       Bank 0       |       Bank 1       |
          |------------------+--------------------+--------------------|
          |       4MB        |    (36) 411000     |        None        |
          |------------------+--------------------+--------------------|
          |       8MB        |    (36) 411000     |    (36) 411000     |
          +------------------------------------------------------------+
       
          +------------------------------------------------------------+
          |                 DRAM JUMPER CONFIGURATION                  |
          |------------------------------------------------------------|
          |  Size   |    W1    |    W2    |   W3    |   W4    |   W5   |
          |---------+----------+----------+---------+---------+--------|
          |   4MB   |  Closed  |  Closed  |  Open   |  Open   |  Open  |
          |---------+----------+----------+---------+---------+--------|
          |   8MB   |   Open   |  Closed  |  Open   |  Open   |  Open  |
          +------------------------------------------------------------+
       
   IMG IMG 4
          
       
          +------------------------------------------------------------+
          |                     DRAM CONFIGURATION                     |
          |------------------------------------------------------------|
          |       Size       |       Bank 0       |       Bank 1       |
          |------------------+--------------------+--------------------|
          |       2MB        |     (24) 44256     |        NONE        |
          |------------------+--------------------+--------------------|
          |       6MB        |     (24) 44256     |    (36) 411000     |
          +------------------------------------------------------------+
       
          +------------------------------------------------------------+
          |                 DRAM JUMPER CONFIGURATION                  |
          |------------------------------------------------------------|
          | Size | SW1  | SW2  | SW3  | SW4  | SW5  | SW6  | SW7 | SW8 |
          |------+------+------+------+------+------+------+-----+-----|
          | 2MB  | Off  | Off  |  On  | Off  |  On  |  On  | Off | On  |
          |------+------+------+------+------+------+------+-----+-----|
          | 6MB  | Off  |  On  |  On  | Off  |  On  |  On  | Off | On  |
          +------------------------------------------------------------+
       
   IMG IMG 5
          
       
          +------------------------------------------------------------+
          |                  DRAM CONFIGURATION M100C                  |
          |------------------------------------------------------------|
          |       Size       |       Bank 0       |       Bank 1       |
          |------------------+--------------------+--------------------|
          |       1MB        |     (36) 41256     |        NONE        |
          |------------------+--------------------+--------------------|
          |       2MB        |     (36) 41256     |     (36) 41256     |
          +------------------------------------------------------------+
       
          +------------------------------------------------------------+
          |              DRAM JUMPER CONFIGURATION M100C               |
          |------------------------------------------------------------|
          |       Size       |         W1         |         W3         |
          |------------------+--------------------+--------------------|
          |       4MB        | Pins 1 & 2 closed  |       Closed       |
          |------------------+--------------------+--------------------|
          |       8MB        | Pins 2 & 3 closed  |       Closed       |
          +------------------------------------------------------------+
       
          +------------------------------------------------------------+
          |                  DRAM CONFIGURATION M400C                  |
          |------------------------------------------------------------|
          |       Size       |       Bank 0       |       Bank 1       |
          |------------------+--------------------+--------------------|
          |       4MB        |    (36) 411000     |        NONE        |
          |------------------+--------------------+--------------------|
          |       8MB        |    (36) 411000     |    (36) 411000     |
          +------------------------------------------------------------+
       
          +------------------------------------------------------------+
          |              DRAM JUMPER CONFIGURATION M400C               |
          |------------------------------------------------------------|
          |       Size       |         W1         |         W3         |
          |------------------+--------------------+--------------------|
          |       4MB        | Pins 1 & 2 closed  |       Closed       |
          |------------------+--------------------+--------------------|
          |       8MB        | Pins 2 & 3 closed  |       Closed       |
          +------------------------------------------------------------+