URI: 
  TEXT View Source
       
       # TULIP COMPUTERS
       
          WS 386SX (TC36)
       
          Processor    80386SX                                           
          Processor    25MHz                                             
          Speed        
          Chip Set     Unidentified                                      
          Max. Onboard 16MB                                              
          DRAM         
          Cache        None                                              
          BIOS         Unidentified                                      
          Dimensions   280mm x 254mm                                     
          I/O Options  Parallel port, serial ports (2), VGA port, VGA    
                       feature connector, floppy drive interface, IDE    
                       interface                                         
          NPU Options  80387SX                                           
       
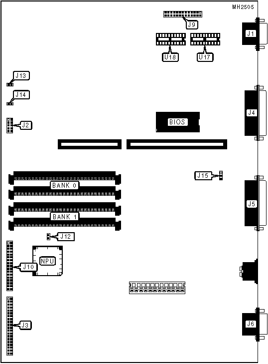
   IMG IMG 1
          
       
          +------------------------------------------------------------+
          |                        CONNECTIONS                         |
          |------------------------------------------------------------|
          | Purpose               | Location | Purpose      | Location |
          |-----------------------+----------+--------------+----------|
          | Serial port 1         |    J1    | VGA port     |    J6    |
          |-----------------------+----------+--------------+----------|
          | LED, speaker, &       |    J2    | VGA feature  |    J9    |
          | battery               |          | connector    |          |
          |-----------------------+----------+--------------+----------|
          | IDE interface         |    J3    | Floppy drive |   J10    |
          |                       |          | interface    |          |
          |-----------------------+----------+--------------+----------|
          | Serial port 2         |    J4    | Extra fan    |   J13    |
          |                       |          | connector    |          |
          |-----------------------+----------+--------------+----------|
          | Parallel port         |    J5    |              |          |
          +------------------------------------------------------------+
       
          +------------------------------------------------------------+
          |                 USER CONFIGURABLE SETTINGS                 |
          |------------------------------------------------------------|
          |             Function             | Jumper |    Position    |
          |----------------------------------+--------+----------------|
          | » | Battery type select internal |  J14   |      Open      |
          |---+------------------------------+--------+----------------|
          |   | Battery type select external |  J14   |     Closed     |
          |---+------------------------------+--------+----------------|
          | » | Parallel mode bidirectional  |  J15   |   pins 2 & 3   |
          |   |                              |        |     closed     |
          |---+------------------------------+--------+----------------|
          |   | Parallel mode unidirectional |  J15   |   pins 1 & 2   |
          |   |                              |        |     closed     |
          |---+------------------------------+--------+----------------|
          | » | On-board memory enabled      |  J12   |      Open      |
          |---+------------------------------+--------+----------------|
          |   | On-board memory disabled     |  J12   |     Closed     |
          +------------------------------------------------------------+
       
          +------------------------------------------------------------+
          |                     DRAM CONFIGURATION                     |
          |------------------------------------------------------------|
          |       Size       |       Bank 0       |       Bank 1       |
          |------------------+--------------------+--------------------|
          |       2MB        |        NONE        |        NONE        |
          |------------------+--------------------+--------------------|
          |       4MB        |     (2) 1M x 9     |        NONE        |
          |------------------+--------------------+--------------------|
          |       6MB        |     (2) 1M x 9     |     (2) 1M x 9     |
          |------------------+--------------------+--------------------|
          |       10MB       |     (2) 4M x 9     |        NONE        |
          |------------------+--------------------+--------------------|
          |       16MB       |     (2) 4M x 9     |     (2) 4M x 9     |
          +------------------------------------------------------------+
       
          +------------------------------------------------------------+
          |                  VIDEO DRAM CONFIGURATION                  |
          |------------------------------------------------------------|
          |            Size            |           U17 & U18           |
          |----------------------------+-------------------------------|
          |           256KB            |             NONE              |
          |----------------------------+-------------------------------|
          |           512KB            |           (2) 44256           |
          +------------------------------------------------------------+