URI: 
  TEXT View Source
       
       # ZENITH DATA SYSTEMS
       
          Z-STATION LX PRO
       
          Device Type      Mainboard                                     
          Processor        Pentium Pro                                   
          Processor Speed  150/166/180/200MHz                            
          Chip Set         Unidentified                                  
          Video Chip Set   None                                          
          Maximum Onboard  256MB (EDO supported)                         
          Memory           
          Maximum Video    None                                          
          Memory           
          Cache            256/512KB (located on the Pentium Pro CPU)    
          BIOS             Unidentified                                  
          Dimensions       Unidentified                                  
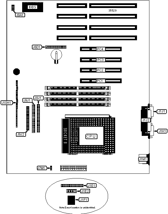
          I/O Options      32-bit PCI slots (4), CD-ROM interface,       
                           floppy drive interface, green PC connector,   
                           IDE interfaces (2), parallel port, PS/2 mouse 
                           port, serial ports (2), wavetable connector,  
                           RJ-11 connector, IR connector                 
       
   IMG IMG 1
          
       
          +------------------------------------------------------------+
          |                        CONNECTIONS                         |
          |------------------------------------------------------------|
          | Purpose         | Location | Purpose          |  Location  |
          |-----------------+----------+------------------+------------|
          | Wavetable       |   J1E1   | IDE interface 1  |    J9J1    |
          | connector       |          |                  |            |
          |-----------------+----------+------------------+------------|
          | Audio in -      |   J1E2   | Floppy drive     |    J9J2    |
          | CD-ROM          |          | interface        |            |
          |-----------------+----------+------------------+------------|
          | Telephony       |   J1F1   | Green PC         | J10H1/pins |
          | connector       |          | connector        |   1 - 6    |
          |-----------------+----------+------------------+------------|
          | Serial port 1   |   J1J1   | IR connector     | J10H1/pins |
          |                 |          |                  |   8 - 12   |
          |-----------------+----------+------------------+------------|
          | Parallel port   |   J1J2   | IDE interface    | J10H1/pins |
          |                 |          | LED              |  15 - 17   |
          |-----------------+----------+------------------+------------|
          | Serial port 2   |   J1K1   | Power LED        | J10H1/pins |
          |                 |          |                  |  18 - 20   |
          |-----------------+----------+------------------+------------|
          | PS/2 mouse port |   J1M1   | Reset switch     | J10H1/pins |
          |                 |          |                  |  21 - 23   |
          |-----------------+----------+------------------+------------|
          | CPU fan power   |   J7M1   | Speaker          | J10H1/pins |
          |                 |          |                  |  24 - 27   |
          |-----------------+----------+------------------+------------|
          | IDE interface 2 |   J8J1   | 32-bit PCI slots | PC1 - PC4  |
          |-----------------+----------+------------------+------------|
          | Auxiliary fan   |   J9A1   |                  |            |
          | power           |          |                  |            |
          +------------------------------------------------------------+
       
          +------------------------------------------------------------+
          |                 USER CONFIGURABLE SETTINGS                 |
          |------------------------------------------------------------|
          |             Function             | Label |    Position     |
          |----------------------------------+-------+-----------------|
          | » | CMOS setup access enabled    | J6D1  |  Pins 28 & 30   |
          |   |                              |       |     closed      |
          |---+------------------------------+-------+-----------------|
          |   | CMOS setup access disabled   | J6D1  |  Pins 26 & 28   |
          |   |                              |       |     closed      |
          |---+------------------------------+-------+-----------------|
          | » | CMOS memory normal operation | J6D1  |  Pins 20 & 22   |
          |   |                              |       |     closed      |
          |---+------------------------------+-------+-----------------|
          |   | CMOS memory clear            | J6D1  |  Pins 18 & 20   |
          |   |                              |       |     closed      |
          |---+------------------------------+-------+-----------------|
          | » | Password normal operation    | J6D1  |  Pins 27 & 29   |
          |   |                              |       |     closed      |
          |---+------------------------------+-------+-----------------|
          |   | Password memory clear        | J6D1  |  Pins 25 & 27   |
          |   |                              |       |     closed      |
          |---+------------------------------+-------+-----------------|
          | » | BIOS normal operation        | J6D1  |   Pins 4 & 6    |
          |   |                              |       |     closed      |
          |---+------------------------------+-------+-----------------|
          |   | BIOS recovery mode           | J6D1  |   Pins 2 & 4    |
          |   |                              |       |     closed      |
          +------------------------------------------------------------+
       
          +------------------------------------------------------------+
          |                     SIMM CONFIGURATION                     |
          |------------------------------------------------------------|
          |       Size       |       Bank 0       |       Bank 1       |
          |------------------+--------------------+--------------------|
          |       8MB        |    (2) 1M x 36     |        None        |
          |------------------+--------------------+--------------------|
          |       16MB       |    (2) 2M x 36     |        None        |
          |------------------+--------------------+--------------------|
          |       16MB       |    (2) 1M x 36     |    (2) 1M x 36     |
          |------------------+--------------------+--------------------|
          |       24MB       |    (2) 2M x 36     |    (2) 1M x 36     |
          |------------------+--------------------+--------------------|
          |       32MB       |    (2) 4M x 36     |        None        |
          |------------------+--------------------+--------------------|
          |       32MB       |    (2) 2M x 36     |    (2) 2M x 36     |
          |------------------+--------------------+--------------------|
          |       40MB       |    (2) 4M x 36     |    (2) 1M x 36     |
          |------------------+--------------------+--------------------|
          |       48MB       |    (2) 4M x 36     |    (2) 2M x 36     |
          |------------------+--------------------+--------------------|
          |       64MB       |    (2) 8M x 36     |        None        |
          |------------------+--------------------+--------------------|
          |       64MB       |    (2) 4M x 36     |    (2) 4M x 36     |
          |------------------+--------------------+--------------------|
          |       72MB       |    (2) 8M x 36     |    (2) 1M x 36     |
          |------------------+--------------------+--------------------|
          |       80MB       |    (2) 8M x 36     |    (2) 2M x 36     |
          |------------------+--------------------+--------------------|
          |       96MB       |    (2) 8M x 36     |    (2) 4M x 36     |
          |------------------+--------------------+--------------------|
          |      128MB       |    (2) 8M x 36     |    (2) 8M x 36     |
          |------------------+--------------------+--------------------|
          |      128MB       |    (2) 16M x 36    |        None        |
          |------------------+--------------------+--------------------|
          |      136MB       |    (2) 16M x 36    |    (2) 1M x 36     |
          |------------------+--------------------+--------------------|
          |      144MB       |    (2) 16M x 36    |    (2) 2M x 36     |
          |------------------+--------------------+--------------------|
          |      160MB       |    (2) 16M x 36    |    (2) 4M x 36     |
          |------------------+--------------------+--------------------|
          |      192MB       |    (2) 16M x 36    |    (2) 8M x 36     |
          |------------------+--------------------+--------------------|
          |      256MB       |    (2) 16M x 36    |    (2) 16M x 36    |
          |------------------------------------------------------------|
          | Note: Board accepts EDO memory.                            |
          +------------------------------------------------------------+
       
          +------------------------------------------------------------+
          |               CPU SPEED SELECTION (PENTIUM)                |
          |------------------------------------------------------------|
          |   CPU   | Clock  | Multiplier |            J6D1            |
          |  speed  | speed  |            |                            |
          |---------+--------+------------+----------------------------|
          | 150MHz  | 60MHz  |    2.5x    | Pins 10 & 12, 11& 13, 17 & |
          |         |        |            |         19 Closed          |
          |---------+--------+------------+----------------------------|
          | 166MHz  | 66MHz  |    2.5x    | Pins 10 & 12, 11 & 13, 19  |
          |         |        |            |        & 21 closed         |
          |---------+--------+------------+----------------------------|
          | 180MHz  | 60MHz  |     3x     | Pins 9 & 11, 12 & 14, 17 & |
          |         |        |            |         19 closed          |
          |---------+--------+------------+----------------------------|
          | 200MHz  | 66MHz  |     3x     | Pins 9 & 11, 12 & 14, 19 & |
          |         |        |            |         21 closed          |
          +------------------------------------------------------------+