URI: 
  TEXT View Source
       
       # CODENOLL TECHNOLOGY CORPORATION
       
          CODENET 8340, CODENET 8342
       
          NIC Type              Ethernet                                 
          Network Transfer Rate 10Mbps                                   
          Data Bus              16-bit ISA                               
          Topology              Star                                     
          Wire Type             Fiber optic cable                        
          Boot ROM              Not available                            
       
   IMG IMG 1
          
       
          +------------------------------------------------------------+
          |                        CONNECTIONS                         |
          |------------------------------------------------------------|
          |       Function       | Label |      Function       | Label |
          |----------------------+-------+---------------------+-------|
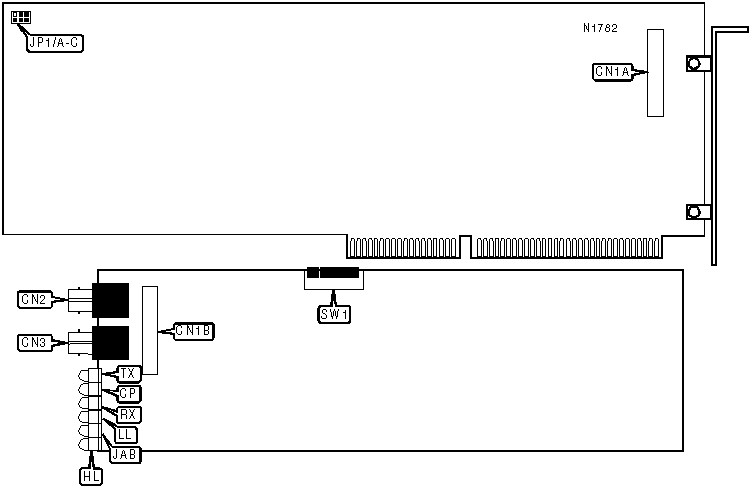
          | Daughterboard header | CN1A  | Fiber optic receive |  CN2  |
          |                      |       | connector           |       |
          |----------------------+-------+---------------------+-------|
          | Header to main board | CN1B  | Fiber optic         |  CN3  |
          |                      |       | transmit connector  |       |
          +------------------------------------------------------------+
       
          +------------------------------------------------------------+
          |                 USER CONFIGURABLE SETTINGS                 |
          |------------------------------------------------------------|
          |                 Setting                 | Label | Position |
          |-----------------------------------------+-------+----------|
          | » | Link good function enabled          | SW1/1 |    On    |
          |---+-------------------------------------+-------+----------|
          |   | Link good function disabled         | SW1/1 |   Off    |
          |---+-------------------------------------+-------+----------|
          | » | SQE heartbeat enabled               | SW1/2 |    On    |
          |---+-------------------------------------+-------+----------|
          |   | SQE heartbeat disabled              | SW1/2 |   Off    |
          |---+-------------------------------------+-------+----------|
          | » | Point-to-point mode                 | SW1/3 |    On    |
          |---+-------------------------------------+-------+----------|
          |   | Passive star mode                   | SW1/3 |   Off    |
          |---+-------------------------------------+-------+----------|
          | » | Jabber lockout resets automatically | SW1/4 |    On    |
          |---+-------------------------------------+-------+----------|
          |   | Jabber lockout resets only by       | SW1/4 |   Off    |
          |   | cycling power                       |       |          |
          |---+-------------------------------------+-------+----------|
          | » | Optical transmitter at full power   | SW1/5 |   Off    |
          |---+-------------------------------------+-------+----------|
          |   | Optical transmitter at half power   | SW1/5 |    On    |
          |   | for testing                         |       |          |
          |---+-------------------------------------+-------+----------|
          | » | Factory configured - do not alter   | SW1/6 |   N/A    |
          |---+-------------------------------------+-------+----------|
          | » | Factory configured - do not alter   | SW1/7 |   N/A    |
          |---+-------------------------------------+-------+----------|
          | » | Factory configured - do not alter   | SW1/8 |   N/A    |
          +------------------------------------------------------------+
       
          +------------------------------------------------------------+
          |               ADDRESSES/INTERRUPT SELECTION                |
          |------------------------------------------------------------|
          |Base I/O|  IRQ   |Shared RAM|Boot ROM| JP1/A | JP1/B |JP1/C |
          |--------+--------+----------+--------+-------+-------+------|
          |  280h  |   3    |  D0000h  | D8000h |Closed | Open  | Open |
          |--------+--------+----------+--------+-------+-------+------|
          |  280h  |   3    |  D0000h  |Disabled| Open  |Closed | Open |
          |--------+--------+----------+--------+-------+-------+------|
          |  280h  |   10   |  CC000h  |Disabled|Closed | Open  |Closed|
          |--------+--------+----------+--------+-------+-------+------|
          |  280h  |   11   |  CC000h  |Disabled|Closed |Closed |Closed|
          |--------+--------+----------+--------+-------+-------+------|
          |  280h  |Disabled| Disabled |Disabled| Open  |Closed |Closed|
          |--------+--------+----------+--------+-------+-------+------|
          |  300h  |   5    |  CC000h  | C8000h |Closed |Closed | Open |
          |--------+--------+----------+--------+-------+-------+------|
          |  300h  |   5    |  CC000h  |Disabled| Open  | Open  |Closed|
          |--------+--------+----------+--------+-------+-------+------|
          |Sofware |Sofware | Sofware  |Sofware | Open  | Open  | Open |
          +------------------------------------------------------------+
       
          +------------------------------------------------------------+
          |                     DIAGNOSTIC LED(S)                      |
          |------------------------------------------------------------|
          | LED | Color  | Status |             Condition              |
          |-----+--------+--------+------------------------------------|
          | TX  | Green  |   On   |     Card is transmitting data      |
          |-----+--------+--------+------------------------------------|
          | TX  | Green  |  Off   |   Card is not transmitting data    |
          |-----+--------+--------+------------------------------------|
          | CP  | Yellow |   On   |     Network collision detected     |
          |-----+--------+--------+------------------------------------|
          | CP  | Yellow |  Off   |   Network collision not detected   |
          |-----+--------+--------+------------------------------------|
          | RX  | Green  |   On   |       Card is receiving data       |
          |-----+--------+--------+------------------------------------|
          | RX  | Green  |  Off   |     Card is not receiving data     |
          |-----+--------+--------+------------------------------------|
          | LL  | Yellow |   On   |    Network connection is broken    |
          |-----+--------+--------+------------------------------------|
          | LL  | Yellow |  Off   |     Network connection is good     |
          |-----+--------+--------+------------------------------------|
          | JAB | Yellow |   On   |      Network jabber detected       |
          |-----+--------+--------+------------------------------------|
          | JAB | Yellow |  Off   |    Network jabber not detected     |
          |-----+--------+--------+------------------------------------|
          | HL  | Yellow |   On   | Received optical signal too bright |
          |-----+--------+--------+------------------------------------|
          | HL  | Yellow |  Off   |   Received optical signal normal   |
          +------------------------------------------------------------+