URI: 
  TEXT View Source
       
       # INTERPHASE CORPORATION
       
          V/ATM 5215
       
          NIC Type         ATM (OC-3c)                                   
          Processor        Motorola 68EC040                              
          Processor Speed  20/25MHz                                      
          Maximum Onboard  512KB SRAM/4MB SRAM                           
          Memory           
          Cache            1024KB SRAM                                   
          I/O Options      Serial port (exact location and function      
                           unidentified)                                 
          Boot ROM         Not available                                 
          Network Transfer 155Mbps                                       
          Rate             
          Topology         Unidentified                                  
          Wire Type        Fiber optic cable                             
          Data Bus         VME double                                    
       
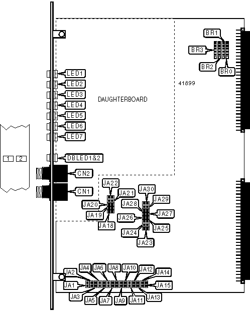
   IMG IMG 1
          
       
          +------------------------------------------------------------+
          |                        CONNECTIONS                         |
          |------------------------------------------------------------|
          |       Function       | Label |      Function       | Label |
          |----------------------+-------+---------------------+-------|
          | Fiber optic transmit |  CN1  | Fiber optic receive |  CN2  |
          | cable connector      |       | cable connector     |       |
          +------------------------------------------------------------+
       
          +------------------------------------------------------------+
          |                 USER CONFIGURABLE SETTINGS                 |
          |------------------------------------------------------------|
          |                Setting                 | Label | Position  |
          |----------------------------------------+-------+-----------|
          | » | Power-on self-test enabled         |  JA1  |   Open    |
          |---+------------------------------------+-------+-----------|
          |   | Power-on self-test disabled        |  JA1  |  Closed   |
          |---+------------------------------------+-------+-----------|
          | » | XON/XOFF flow control disabled     |  JA2  |   Open    |
          |---+------------------------------------+-------+-----------|
          |   | XON/XOFF flow control enabled      |  JA2  |  Closed   |
          |---+------------------------------------+-------+-----------|
          | » | Factory configured - do not alter  |  JA3  |   Open    |
          |---+------------------------------------+-------+-----------|
          | » | Factory configured - do not alter  |  JA4  |   Open    |
          |---+------------------------------------+-------+-----------|
          | » | Factory configured - do not alter  |  JA5  |   Open    |
          |---+------------------------------------+-------+-----------|
          | » | Serial port speed is 38.4K00bps    |  JA6  |   Open    |
          |---+------------------------------------+-------+-----------|
          |   | Serial port speed is 9600bps       |  JA6  |  Closed   |
          |---+------------------------------------+-------+-----------|
          | » | Processor speed is 25MHz           |  JA7  |   Open    |
          |---+------------------------------------+-------+-----------|
          |   | Processor speed is 20MHz           |  JA7  |  Closed   |
          |---+------------------------------------+-------+-----------|
          | » | Cache enabled                      |  JA8  |   Open    |
          |---+------------------------------------+-------+-----------|
          |   | Cache disabled                     |  JA8  |  Closed   |
          |---+------------------------------------+-------+-----------|
          | » | Factory configured - do not alter  |  JA9  |   Open    |
          |---+------------------------------------+-------+-----------|
          | » | Factory configured - do not alter  | JA10  |   Open    |
          |---+------------------------------------+-------+-----------|
          | » | Serial port disabled               | JA11  |   Open    |
          |---+------------------------------------+-------+-----------|
          |   | Serial port enabled                | JA11  |  Closed   |
          |---+------------------------------------+-------+-----------|
          | » | GDB debug mode disabled            | JA12  |   Open    |
          |---+------------------------------------+-------+-----------|
          |   | GDB debug mode enabled             | JA12  |  Closed   |
          |---+------------------------------------+-------+-----------|
          | » | DTACK signal not filtered          | JA13  |  Closed   |
          |---+------------------------------------+-------+-----------|
          |   | DTACK signal filtered              | JA13  |   Open    |
          |---+------------------------------------+-------+-----------|
          | » | Card will request VME bus even     | JA14  |   Open    |
          |   | when its request level is          |       |           |
          |   | unavailable                        |       |           |
          |---+------------------------------------+-------+-----------|
          |   | Card will not request VME bus      | JA14  |  Closed   |
          |   | until its request level is         |       |           |
          |   | available                          |       |           |
          |---+------------------------------------+-------+-----------|
          | » | Card will use standard release     | JA15  |   Open    |
          |   | mode for releasing the VME bus     |       |           |
          |---+------------------------------------+-------+-----------|
          |   | Card will use early release mode   | JA15  |  Closed   |
          |   | for releasing the VME bus          |       |           |
          |---+------------------------------------+-------+-----------|
          | » | Short I/O size is 512 bytes        | JA18  |  Closed   |
          |---+------------------------------------+-------+-----------|
          |   | Short I/O size is 2048 bytes       | JA18  |   Open    |
          |---+------------------------------------+-------+-----------|
          | » | VRAM buffer not accessible to VME  | JA19  |  Closed   |
          |   | A24 space                          |       |           |
          |---+------------------------------------+-------+-----------|
          |   | VRAM buffer is accessible to VME   | JA19  |   Open    |
          |   | A24 space                          |       |           |
          |---+------------------------------------+-------+-----------|
          | » | VRAM allows non-privileged or      | JA20  |  Closed   |
          |   | privileged address modifiers       |       |           |
          |---+------------------------------------+-------+-----------|
          |   | VRAM allows privileged address     | JA20  |   Open    |
          |   | modifiers only                     |       |           |
          |---+------------------------------------+-------+-----------|
          | » | Factory configured - do not alter  | JA21  |   Open    |
          |---+------------------------------------+-------+-----------|
          | » | Factory configured - do not alter  | JA22  |   Open    |
          |---+------------------------------------+-------+-----------|
          |   | Short I/O compare circuitry to     | JA23  |   Open    |
          |   | accept only privileged address     |       |           |
          |   | modifiers                          |       |           |
          |---+------------------------------------+-------+-----------|
          |   | Short I/O compare circuitry to     | JA23  |  Closed   |
          |   | accept both privileged and         |       |           |
          |   |                                    |       |           |
          |   | non-privileged address modifiers.  |       |           |
          |------------------------------------------------------------|
          |      Note:The manufacturer suggests that JA18 remain       |
          |      closed.                                               |
          |                                                            |
          |      Not all boards may support VRAM buffer access in VME  |
          |      A24 space (jumper JA19). Contact the manufacturer for |
          |      more information.                                     |
          |                                                            |
          |      If jumpers JA16 and JA17 are installed on your board  |
          |      they should remain open.                              |
          +------------------------------------------------------------+
       
          +------------------------------------------------------------+
          |            INTERRUPT REQUEST PRIORITY SELECTION            |
          |------------------------------------------------------------|
          | Setting |     BR0     |    BR1     |    BR2     |   BR3    |
          |---------+-------------+------------+------------+----------|
          |    0    | 1 & 2, 3 &  |   4 & 5    |   4 & 5    |  4 & 5   |
          |         |  4, 5 & 6   |            |            |          |
          |---------+-------------+------------+------------+----------|
          |    1    |    4 & 5    | 1 & 2, 3 & |   4 & 5    |  4 & 5   |
          |         |             |  4, 5 & 6  |            |          |
          |---------+-------------+------------+------------+----------|
          |    2    |    4 & 5    |   4 & 5    | 1 & 2, 3 & |  4 & 5   |
          |         |             |            |  4, 5 & 6  |          |
          |---------+-------------+------------+------------+----------|
          |    3    |    4 & 5    |   4 & 5    |   4 & 5    | 1 & 2, 3 |
          |         |             |            |            | & 4, 5 & |
          |         |             |            |            |    6     |
          |------------------------------------------------------------|
          |      Note:Pins designated are in the closed position.      |
          +------------------------------------------------------------+
       
          +------------------------------------------------------------+
          |              SHORT I/O BASE ADDRESS SELECTION              |
          |------------------------------------------------------------|
          |Setting | JA24  | JA25  | JA26  | JA27 | JA28 | JA29 | JA30 |
          |--------+-------+-------+-------+------+------+------+------|
          | |0000h |Closed |Closed |Closed |Closed|Closed|Closed|Closed|
          |-+------+-------+-------+-------+------+------+------+------|
          | |0200h |Closed |Closed |Closed |Closed|Closed|Closed| Open |
          |-+------+-------+-------+-------+------+------+------+------|
          | |0400h |Closed |Closed |Closed |Closed|Closed| Open |Closed|
          |-+------+-------+-------+-------+------+------+------+------|
          | |0600h |Closed |Closed |Closed |Closed|Closed| Open | Open |
          |-+------+-------+-------+-------+------+------+------+------|
          | |0800h |Closed | Open  | Open  |Closed|Closed|Closed|Closed|
          |-+------+-------+-------+-------+------+------+------+------|
          |»|6000h |Closed | Open  | Open  |Closed|Closed|Closed|Closed|
          |-+------+-------+-------+-------+------+------+------+------|
          | |F600h | Open  | Open  | Open  | Open |Closed| Open | Open |
          |-+------+-------+-------+-------+------+------+------+------|
          | |F800h | Open  | Open  | Open  | Open | Open |Closed|Closed|
          |-+------+-------+-------+-------+------+------+------+------|
          | |FA00h | Open  | Open  | Open  | Open | Open |Closed| Open |
          |-+------+-------+-------+-------+------+------+------+------|
          | |FC00h | Open  | Open  | Open  | Open | Open | Open |Closed|
          |-+------+-------+-------+-------+------+------+------+------|
          | |FE00h | Open  | Open  | Open  | Open | Open | Open | Open |
          |------------------------------------------------------------|
          |     Note: A total of 128 base address settings are         |
          |     available. The jumpers are a binary representation of  |
          |     the decimal memory addresses. JA24 is the Most         |
          |     Significant Bit and jumper JA30 is the Least           |
          |     Significant Bit. The jumpers have the following decimal|
          |     values: JA24=32768, JA25=16384, JA26=8192, JA27=4096,  |
          |     JA28=2048, JA29=1024, JA30=512. Open the jumpers and   |
          |     add the values of the jumpers that are open to obtain  |
          |     the correct memory address. (Open=1, Closed=0)         |
          +------------------------------------------------------------+
       
          +------------------------------------------------------------+
          |                     DIAGNOSTIC LED(S)                      |
          |------------------------------------------------------------|
          | LED1 | LED1 |  LED5  |  LED6  |  LED7  |     Condition     |
          |Color |Status| Status | Status | Status |                   |
          |------+------+--------+--------+--------+-------------------|
          | Red  |  On  |Blinking|  Off   |  Off   | Memory diagnostic |
          |      |      |        |        |        |    test failed    |
          |------+------+--------+--------+--------+-------------------|
          | Red  |  On  |  Off   |Blinking|  Off   |DMA diagnostic test|
          |      |      |        |        |        |      failed       |
          |------+------+--------+--------+--------+-------------------|
          | Red  |  On  |Blinking|Blinking|  Off   |FE diagnostic test |
          |      |      |        |        |        |      failed       |
          |------+------+--------+--------+--------+-------------------|
          | Red  |  On  |  Off   |  Off   |   On   |  Firmware panic   |
          |      |      |        |        |        |condition occurred |
          |------+------+--------+--------+--------+-------------------|
          | Red  |  On  |   On   |  Off   |   On   |   VME bus error   |
          |      |      |        |        |        |     occurred      |
          |------+------+--------+--------+--------+-------------------|
          | Red  |  On  |  Off   |   On   |   On   |  VME bus timeout  |
          |      |      |        |        |        |     occurred      |
          |------+------+--------+--------+--------+-------------------|
          | Red  |  On  |Blinking|Blinking|Blinking| Power-on reset in |
          |      |      |        |        |        |     progress      |
          |------+------+--------+--------+--------+-------------------|
          | Red  |  On  |   On   |   On   |   On   | Power-on reset in |
          |      |      |        |        |        |     progress      |
          |------+------+--------+--------+--------+-------------------|
          |Green |  On  |Blinking|Blinking|Blinking|    Common Boot    |
          |      |      |        |        |        |  Interface ready  |
          |------+------+--------+--------+--------+-------------------|
          |Green |  On  | Cycle  | Cycle  | Cycle  | Adapter is active |
          |------+------+--------+--------+--------+-------------------|
          | N/A  | Off  |  N/A   |  N/A   |  N/A   |  Power is off or  |
          |      |      |        |        |        |board is improperly|
          |      |      |        |        |        |     installed     |
          +------------------------------------------------------------+
       
          +------------------------------------------------------------+
          |                 DIAGNOSTIC LED(S) (CON'T)                  |
          |------------------------------------------------------------|
          |   LED   |    Color     |  Status  |       Condition        |
          |---------+--------------+----------+------------------------|
          |  LED2   | Unidentified |    On    |   Board is accessing   |
          |         |              |          |          SRAM          |
          |---------+--------------+----------+------------------------|
          |  LED2   | Unidentified |   Off    | Board is not accessing |
          |         |              |          |          SRAM          |
          |---------+--------------+----------+------------------------|
          |  LED3   | Unidentified |    On    |   Board is accessing   |
          |         |              |          |          VRAM          |
          |---------+--------------+----------+------------------------|
          |  LED3   | Unidentified |   Off    | Board is not accessing |
          |         |              |          |          VRAM          |
          |---------+--------------+----------+------------------------|
          |  LED4   | Unidentified |    On    | VME bus is performing  |
          |         |              |          | DMA transfer to board  |
          |---------+--------------+----------+------------------------|
          |  LED4   | Unidentified |   Off    |     VME bus is not     |
          |         |              |          |     performing DMA     |
          |         |              |          |   transfer to board    |
          |---------+--------------+----------+------------------------|
          | DBLED1  |    Green     |    On    | Network connection is  |
          |         |              |          |          good          |
          |---------+--------------+----------+------------------------|
          | DBLED1  |    Green     |   Off    | Network connection is  |
          |         |              |          |         broken         |
          |---------+--------------+----------+------------------------|
          | DBLED2  |    Yellow    |    On    |   Power-on reset in    |
          |         |              |          |        progress        |
          |---------+--------------+----------+------------------------|
          | DBLED2  |    Yellow    | Blinking |    Daughterboard is    |
          |         |              |          |    initialized and     |
          |         |              |          |      functioning       |
          |---------+--------------+----------+------------------------|
          | DBLED2  |    Yellow    |   Off    |     Power-on reset     |
          |         |              |          |        complete        |
          |------------------------------------------------------------|
          |      Note:The term 'Cycle' in reference to LED5-LED7       |
          |      indicated that the LEDs are turning on in sequence,   |
          |      one after the other.                                  |
          |                                                            |
          |      The colors of LED5-LED7 are unidentified.             |
          |                                                            |
          |      DBLED1 and DBLED2 are on the daughterboard.           |
          +------------------------------------------------------------+