URI: 
  TEXT View Source
       
       # MITSUMI ELECTRONICS CORPORATION
       
          6800MX
       
          Device Type       CD-ROM                                       
          Interface         Propriatary                                  
          Spin Rate         1x                                           
          (Read/Write)      
          Formats Supported CD-DA, CD-ROM (Mode 1 & Mode 2), Red &       
          Read              Yellow Book                                  
          View              Top                                          
       
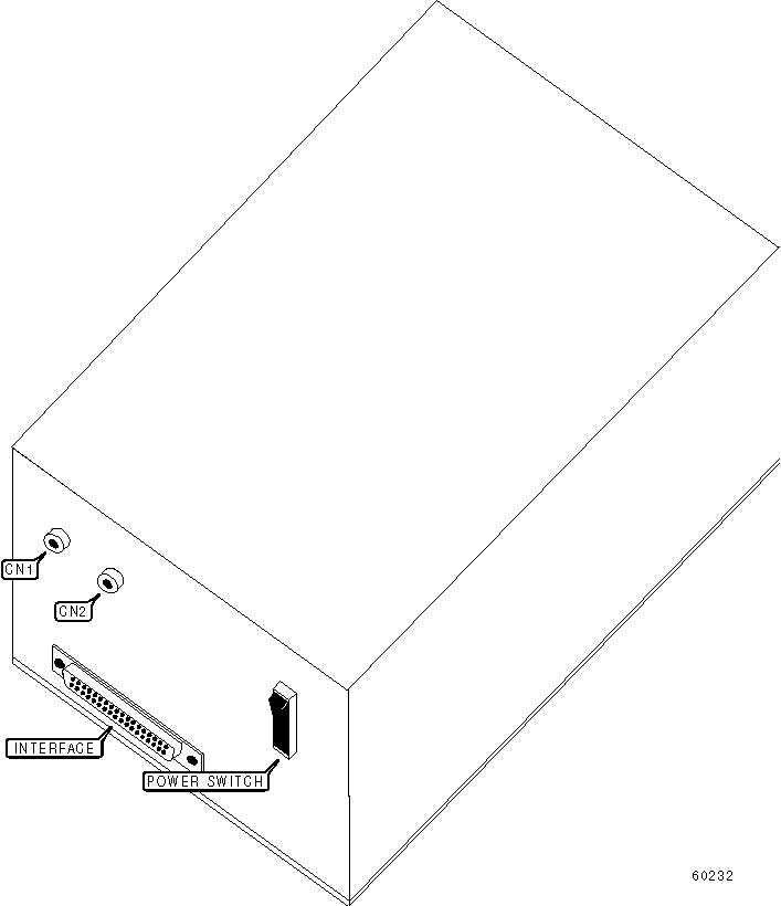
   IMG IMG 1
          
       
          +------------------------------------------------------------+
          |                        CONNECTIONS                         |
          |------------------------------------------------------------|
          |       Function       | Label |      Function       | Label |
          |----------------------+-------+---------------------+-------|
          | Line out - RCA       |  CN1  | Line out - RCA      |  CN2  |
          +------------------------------------------------------------+
       
          +------------------------------------------------------------+
          |               MISCELLANEOUS TECHNICAL NOTES                |
          |------------------------------------------------------------|
          | Note: Interface for the 6800MX is proprietary and          |
          | compatible only with 6800MX interface card via supplied    |
          | adapter cable.                                             |
          +------------------------------------------------------------+