URI: 
  TEXT View Source
       
       # BROOKTROUT TECHNOLOGY, INC.
       
          TR114-I8M, TR114-I8P
       
          Card Type        Telephony                                     
          Processor        NS32FX16/NS32FX164                            
          Processor Speed  25MHz                                         
          Maximum Onboard  1MB DRAM                                      
          Memory           
          I/O Options      MVIP bus, PEB bus, serial diagnostic ports    
                           (2)                                           
          Data Bus         8/16-bit ISA                                  
       
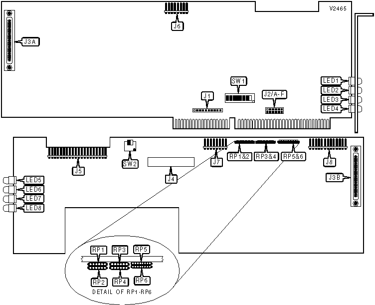
   IMG IMG 1
          
       
          +------------------------------------------------------------+
          |                        CONNECTIONS                         |
          |------------------------------------------------------------|
          |       Function        | Label |      Function      | Label |
          |-----------------------+-------+--------------------+-------|
          | Daughterboard header  |  J3A  | Serial diagnostic  |  J6   |
          |                       |       | port for lines 1-4 |       |
          |-----------------------+-------+--------------------+-------|
          | Header to main board  |  J3B  | Serial diagnostic  |  J7   |
          |                       |       | port for lines 5-8 |       |
          |-----------------------+-------+--------------------+-------|
          | Dual-ported RAM       |  J4   | PEB bus            |  J8   |
          | header                |       |                    |       |
          |-----------------------+-------+--------------------+-------|
          | MVIP bus              |  J5   |                    |       |
          +------------------------------------------------------------+
       
          +------------------------------------------------------------+
          |                 USER CONFIGURABLE SETTINGS                 |
          |------------------------------------------------------------|
          |                Setting                 | Label | Position  |
          |----------------------------------------+-------+-----------|
          | » | Interrupt pull-up resistor enabled | SW1/1 |    On     |
          |---+------------------------------------+-------+-----------|
          |   | Interrupt pull-up resistor         | SW1/1 |    Off    |
          |   | disabled                           |       |           |
          |------------------------------------------------------------|
          |      Note:SW1/1 should be on for only one TR112 or TR114   |
          |      per system.                                           |
          +------------------------------------------------------------+
       
          +------------------------------------------------------------+
          |                      BASE I/O ADDRESS                      |
          |------------------------------------------------------------|
          | Setting  | SW1/2 |SW1/3 |SW1/4 |SW1/5 |SW1/6 |SW1/7 |SW1/8 |
          |----------+-------+------+------+------+------+------+------|
          |   | 000h |  On   |  On  |  On  |  On  |  On  |  On  |  On  |
          |---+------+-------+------+------+------+------+------+------|
          |   | 008h |  Off  |  On  |  On  |  On  |  On  |  On  |  On  |
          |---+------+-------+------+------+------+------+------+------|
          |   | 010h |  On   | Off  |  On  |  On  |  On  |  On  |  On  |
          |---+------+-------+------+------+------+------+------+------|
          |   | 018h |  Off  | Off  |  On  |  On  |  On  |  On  |  On  |
          |---+------+-------+------+------+------+------+------+------|
          |   | 020h |  On   |  On  | Off  |  On  |  On  |  On  |  On  |
          |---+------+-------+------+------+------+------+------+------|
          |»  | 260h |  On   |  On  | Off  | Off  |  On  |  On  | Off  |
          |---+------+-------+------+------+------+------+------+------|
          |   | 3D8h |  Off  | Off  |  On  | Off  | Off  | Off  | Off  |
          |---+------+-------+------+------+------+------+------+------|
          |   | 3E0h |  On   |  On  | Off  | Off  | Off  | Off  | Off  |
          |---+------+-------+------+------+------+------+------+------|
          |   | 3E8h |  Off  |  On  | Off  | Off  | Off  | Off  | Off  |
          |---+------+-------+------+------+------+------+------+------|
          |   | 3F0h |  On   | Off  | Off  | Off  | Off  | Off  | Off  |
          |---+------+-------+------+------+------+------+------+------|
          |   | 3F8h |  Off  | Off  | Off  | Off  | Off  | Off  | Off  |
          |------------------------------------------------------------|
          |     Note: A total of 128 base address settings are         |
          |     available. The switches are a binary representation of |
          |     the decimal memory addresses. SW1/8 is the Most        |
          |     Significant Bit and switch SW1/2 is the Least          |
          |     Significant Bit. The switches have the following       |
          |     decimal values: SW1/8=512, SW1/7=256, SW1/6=128,       |
          |     SW1/5=64, SW1/4=32, SW1/3=16, SW1/2=8. Turn off the    |
          |     switches and add the values of the switches that are   |
          |     off to obtain the correct memory address. (Off=1, On=0)|
          +------------------------------------------------------------+
       
          +------------------------------------------------------------+
          |                         INTERRUPT                          |
          |------------------------------------------------------------|
          | Setting  |  J1   | J2/A | J2/B | J2/C | J2/D | J2/E | J2/F |
          |----------+-------+------+------+------+------+------+------|
          | |IR/FONT>| Open  | Open | Open | Open | Open | Open |Closed|
          |-+--------+-------+------+------+------+------+------+------|
          | |  IRQ3  | Open  |Closed| Open | Open | Open | Open | Open |
          |-+--------+-------+------+------+------+------+------+------|
          | |  IRQ4  | Open  | Open |Closed| Open | Open | Open | Open |
          |-+--------+-------+------+------+------+------+------+------|
          |»|  IRQ5  | Open  | Open | Open |Closed| Open | Open | Open |
          |-+--------+-------+------+------+------+------+------+------|
          | |  IRQ6  | Open  | Open | Open | Open |Closed| Open | Open |
          |-+--------+-------+------+------+------+------+------+------|
          | |  IRQ7  | Open  | Open | Open | Open | Open |Closed| Open |
          |-+--------+-------+------+------+------+------+------+------|
          | | IRQ10  |Pins 9 | Open | Open | Open | Open | Open | Open |
          | |        | & 10  |      |      |      |      |      |      |
          | |        |closed |      |      |      |      |      |      |
          |-+--------+-------+------+------+------+------+------+------|
          | | IRQ11  |Pins 7 | Open | Open | Open | Open | Open | Open |
          | |        |  & 8  |      |      |      |      |      |      |
          | |        |closed |      |      |      |      |      |      |
          |-+--------+-------+------+------+------+------+------+------|
          | | IRQ12  |Pins 5 | Open | Open | Open | Open | Open | Open |
          | |        |  & 6  |      |      |      |      |      |      |
          | |        |closed |      |      |      |      |      |      |
          |-+--------+-------+------+------+------+------+------+------|
          | | IRQ14  |Pins 3 | Open | Open | Open | Open | Open | Open |
          | |        |  & 4  |      |      |      |      |      |      |
          | |        |closed |      |      |      |      |      |      |
          |-+--------+-------+------+------+------+------+------+------|
          | | IRQ15  |Pins 1 | Open | Open | Open | Open | Open | Open |
          | |        |  & 2  |      |      |      |      |      |      |
          | |        |closed |      |      |      |      |      |      |
          +------------------------------------------------------------+
       
          +------------------------------------------------------------+
          |                    MVIP BUS TERMINATION                    |
          |------------------------------------------------------------|
          |        Setting         |      SW2/1      |      SW2/2      |
          |------------------------+-----------------+-----------------|
          | » |     Terminated     |       On        |       On        |
          |---+--------------------+-----------------+-----------------|
          |   |   Not terminated   |       Off       |       Off       |
          +------------------------------------------------------------+
       
          +------------------------------------------------------------+
          |                    PEB BUS TERMINATION                     |
          |------------------------------------------------------------|
          |     Setting      |     RP1     |     RP2     |     RP3     |
          |------------------+-------------+-------------+-------------|
          | » |  Terminated  |  Installed  |  Installed  |  Installed  |
          |---+--------------+-------------+-------------+-------------|
          |   |     Not      |     Not     |     Not     |     Not     |
          |   |  terminated  |  installed  |  installed  |  installed  |
          +------------------------------------------------------------+
       
          +------------------------------------------------------------+
          |                PEB BUS TERMINATION (CON’T)                 |
          |------------------------------------------------------------|
          |     Setting      |     RP4     |     RP5     |     RP6     |
          |------------------+-------------+-------------+-------------|
          | » |  Terminated  |  Installed  |  Installed  |  Installed  |
          |---+--------------+-------------+-------------+-------------|
          |   |     Not      |     Not     |     Not     |     Not     |
          |   |  terminated  |  installed  |  installed  |  installed  |
          +------------------------------------------------------------+
       
          +------------------------------------------------------------+
          |                     DIAGNOSTIC LED(S)                      |
          |------------------------------------------------------------|
          |   LED    |  Color   |  Status  |         Condition         |
          |----------+----------+----------+---------------------------|
          |   LED1   |   Red    |    On    |    Line 1 is off-hook     |
          |----------+----------+----------+---------------------------|
          |   LED1   |   Red    |   Off    |     Line 1 is on-hook     |
          |----------+----------+----------+---------------------------|
          |   LED1   |   Red    | Blinking |   Line 1 has been reset   |
          |----------+----------+----------+---------------------------|
          |   LED2   |   Red    |    On    |    Line 2 is off-hook     |
          |----------+----------+----------+---------------------------|
          |   LED2   |   Red    |   Off    |     Line 2 is on-hook     |
          |----------+----------+----------+---------------------------|
          |   LED2   |   Red    | Blinking |   Line 2 has been reset   |
          |----------+----------+----------+---------------------------|
          |   LED3   |   Red    |    On    |    Line 3 is off-hook     |
          |----------+----------+----------+---------------------------|
          |   LED3   |   Red    |   Off    |     Line 3 is on-hook     |
          |----------+----------+----------+---------------------------|
          |   LED3   |   Red    | Blinking |   Line 3 has been reset   |
          |----------+----------+----------+---------------------------|
          |   LED4   |   Red    |    On    |    Line 4 is off-hook     |
          |----------+----------+----------+---------------------------|
          |   LED4   |   Red    |   Off    |     Line 4 is on-hook     |
          |----------+----------+----------+---------------------------|
          |   LED4   |   Red    | Blinking |   Line 4 has been reset   |
          |----------+----------+----------+---------------------------|
          |   LED5   |   Red    |    On    |    Line 5 is off-hook     |
          |----------+----------+----------+---------------------------|
          |   LED5   |   Red    |   Off    |     Line 5 is on-hook     |
          |----------+----------+----------+---------------------------|
          |   LED5   |   Red    | Blinking |   Line 5 has been reset   |
          |----------+----------+----------+---------------------------|
          |   LED6   |   Red    |    On    |    Line 6 is off-hook     |
          |----------+----------+----------+---------------------------|
          |   LED6   |   Red    |   Off    |     Line 6 is on-hook     |
          |----------+----------+----------+---------------------------|
          |   LED6   |   Red    | Blinking |   Line 6 has been reset   |
          |----------+----------+----------+---------------------------|
          |   LED7   |   Red    |    On    |    Line 7 is off-hook     |
          |----------+----------+----------+---------------------------|
          |   LED7   |   Red    |   Off    |     Line 7 is on-hook     |
          |----------+----------+----------+---------------------------|
          |   LED7   |   Red    | Blinking |   Line 7 has been reset   |
          |----------+----------+----------+---------------------------|
          |   LED8   |   Red    |    On    |    Line 8 is off-hook     |
          |----------+----------+----------+---------------------------|
          |   LED8   |   Red    |   Off    |     Line 8 is on-hook     |
          |----------+----------+----------+---------------------------|
          |   LED8   |   Red    | Blinking |   Line 8 has been reset   |
          +------------------------------------------------------------+