URI: 
  TEXT View Source
       
       # MOTOROLA, INC.
       
          V.32E
       
          Card Type                Modem (synchronous/asynchronous)      
          Chip Set                 Motorola                              
          Maximum Data Rate        9600bps                               
          Data Bus                 Serial                                
          Data Modulation Protocol Bell 103A/212A                        
                                                                         
                                   ITU-T V.21, V.22, V.22bis, V.23, V.32 
       
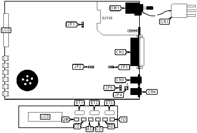
   IMG IMG 1
          
       
          +------------------------------------------------------------+
          |                        CONNECTIONS                         |
          |------------------------------------------------------------|
          |        Function        | Label |     Function      | Label |
          |------------------------+-------+-------------------+-------|
          | YES button             |  BT1  | Line out          |  CN3  |
          |------------------------+-------+-------------------+-------|
          | NO button              |  BT2  | Line in           |  CN4  |
          |------------------------+-------+-------------------+-------|
          | Talk/Data button       |  BT3  | LCD display       |  LCD  |
          |------------------------+-------+-------------------+-------|
          | AC power in            |  CN1  | Power switch      |  SW1  |
          |------------------------+-------+-------------------+-------|
          | Serial port            |  CN2  |                   |       |
          +------------------------------------------------------------+
       
          +------------------------------------------------------------+
          |                 USER CONFIGURABLE SETTINGS                 |
          |------------------------------------------------------------|
          |              Setting               | Label |   Position    |
          |------------------------------------+-------+---------------|
          | í Signal ground connected to       |  JP1  |  Pins 1 & 2   |
          | chassis ground                     |       |    closed     |
          |------------------------------------+-------+---------------|
          | Signal ground not connected to     |  JP1  |  Pins 2 & 3   |
          | chassis ground                     |       |    closed     |
          |------------------------------------+-------+---------------|
          | í Quality monitor signal high      |  JP2  |  Pins 1 & 2   |
          | indicates poor signal quality      |       |    closed     |
          |------------------------------------+-------+---------------|
          | Quality monitor signal low         |  JP2  |  Pins 2 & 3   |
          | indicates poor signal quality      |       |    closed     |
          |------------------------------------+-------+---------------|
          | í Quality Monitor signal connected |  JP3  |  Pins 1 & 2   |
          | to CN2 pin 11                      |       |    closed     |
          |------------------------------------+-------+---------------|
          | Quality Monitor signal not         |  JP3  |  Pins 2 & 3   |
          | connected                          |       |    closed     |
          |------------------------------------+-------+---------------|
          | í Telephone line polarity normal   |  JP4  | Pins 1 & 2, 3 |
          |                                    |       |  & 4 closed   |
          |------------------------------------+-------+---------------|
          | Telephone line polarity reversed   |  JP4  | Pins 1 & 3, 2 |
          |                                    |       |  & 4 closed   |
          |------------------------------------+-------+---------------|
          | í Factory configured - do not      |  JP5  |  Pins 2 & 3   |
          | alter                              |       |    closed     |
          +------------------------------------------------------------+
       
          +------------------------------------------------------------+
          |                     DIAGNOSTIC LED(S)                      |
          |------------------------------------------------------------|
          |  LED  | Color  | Status  |            Condition            |
          |-------+--------+---------+---------------------------------|
          |  TD   |  Red   |   On    |   Modem is transmitting data    |
          |-------+--------+---------+---------------------------------|
          |  TD   |  Red   |   Off   | Modem is not transmitting data  |
          |-------+--------+---------+---------------------------------|
          |  RD   |  Red   |   On    |     Modem is receiving data     |
          |-------+--------+---------+---------------------------------|
          |  RD   |  Red   |   Off   |   Modem is not receiving data   |
          |-------+--------+---------+---------------------------------|
          |  CD   |  Red   |   On    |     Carrier signal detected     |
          |-------+--------+---------+---------------------------------|
          |  CD   |  Red   |   Off   |   Carrier signal not detected   |
          |-------+--------+---------+---------------------------------|
          |  CS   |  Red   |   On    |       CTS signal is high        |
          |-------+--------+---------+---------------------------------|
          |  CS   |  Red   |   Off   |        CTS signal is low        |
          |-------+--------+---------+---------------------------------|
          |  QM   |  Red   |   On    |   Bit Error Rate exceeds 104    |
          |-------+--------+---------+---------------------------------|
          |  QM   |  Red   |   Off   | Bit Error Rate is less than 104 |
          |------------------------------------------------------------|
          |      Note: The function of the HS LED is unidentified.     |
          +------------------------------------------------------------+
       
          +------------------------------------------------------------+
          |                SUPPORTED STANDARD COMMANDS                 |
          |------------------------------------------------------------|
          |                     Basic AT Commands                      |
          |------------------------------------------------------------|
          | +++, ‘comma’, A/                                           |
          |------------------------------------------------------------|
          | A, D, E, H, L, M, O, Q, V, X, Y, Z                         |
          |------------------------------------------------------------|
          | &D, &F, &G, &P, &V, &W, &X                                 |
          |------------------------------------------------------------|
          |                    Extended AT Commands                    |
          |------------------------------------------------------------|
          | %E                                                         |
          |------------------------------------------------------------|
          |                        S-Registers                         |
          |------------------------------------------------------------|
          | S0, S1, S2, S3, S4, S5, S6, S7, S8, S9, S10, S11, S12,     |
          | S14, S16, S18, S22, S23, S25, S26                          |
          |------------------------------------------------------------|
          |                      V.25bis Commands                      |
          |------------------------------------------------------------|
          | CRN, PRN, CRS                                              |
          |------------------------------------------------------------|
          |      Note: See MHI documentation for complete information. |
          +------------------------------------------------------------+
       
                            Proprietary AT Command Set
       
          +------------------------------------------------------------+
          |                   ANSWER/ORIGINATE MODE                    |
          |------------------------------------------------------------|
          | Type:        | Configuration                               |
          |--------------+---------------------------------------------|
          | Format:      | AT [cmds] *ORn [cmds]                       |
          |--------------+---------------------------------------------|
          | Description: | Selects whether the modem is in answer or   |
          |              | originate mode.                             |
          |--------------+---------------------------------------------|
          |   Command    |                  Function                   |
          |--------------+---------------------------------------------|
          |    í *OR0    | Modem is in originate mode.                 |
          |--------------+---------------------------------------------|
          |     *OR1     | Modem is in answer mode.                    |
          +------------------------------------------------------------+
       
          +------------------------------------------------------------+
          |                  BIT-MAPPED REGISTER S32                   |
          |------------------------------------------------------------|
          | Format       | AT [cmds] S32=n [cmds]                      |
          |--------------+---------------------------------------------|
          | Default:     | 6                                           |
          |--------------+---------------------------------------------|
          | Range:       | 0 - 15                                      |
          |--------------+---------------------------------------------|
          | Description: | Controls line type, disconnect on loss of   |
          |              | current, and leased line backup mode.       |
          |--------------+---------------------------------------------|
          | Bit  | Value |                  Function                   |
          |------+-------+---------------------------------------------|
          |  0   |   í 0 | 2-wire leased line.                         |
          |      |       |                                             |
          |      |     1 | 4-wire leased line.                         |
          |------+-------+---------------------------------------------|
          | 2, 1 |    00 | Do not disconnect on loss of current.       |
          |      |       |                                             |
          |      |    10 | Disconnect after 8ms if current is lost.    |
          |      |       |                                             |
          |      |  í 11 | Disconnect after 90ms if current is lost.   |
          |------+-------+---------------------------------------------|
          |  3   |   í 0 | Modem will reestablish a leased line        |
          |      |       | connection only when *LB or *LD is          |
          |      |     1 | received.                                   |
          |      |       |                                             |
          |      |       | Modem will reestablish a leased line        |
          |      |       | connection automatically.                   |
          +------------------------------------------------------------+
       
          +------------------------------------------------------------+
          |                  BIT-MAPPED REGISTER S61                   |
          |------------------------------------------------------------|
          | Format       | AT [cmds] S61? [cmds]                       |
          |--------------+---------------------------------------------|
          | Default:     | Read-only                                   |
          |--------------+---------------------------------------------|
          | Range:       | 0 - 62                                      |
          |--------------+---------------------------------------------|
          | Description: | Reports current character length and        |
          |              | parity.                                     |
          |--------------+---------------------------------------------|
          | Bit  | Value |                   Meaning                   |
          |------+-------+---------------------------------------------|
          | 2 -  |   001 | Serial port speed is 300bps.                |
          |  0   |       |                                             |
          |      |   010 | Serial port speed is 1200bps.               |
          |      |       |                                             |
          |      |   011 | Serial port speed is 2400bps.               |
          |      |       |                                             |
          |      |   100 | Serial port speed is 4800bps.               |
          |      |       |                                             |
          |      |   110 | Serial port speed is 9600bps.               |
          |------+-------+---------------------------------------------|
          |  3   |     0 | 7 bit character length set.                 |
          |      |       |                                             |
          |      |     1 | 8 bit character length set.                 |
          |------+-------+---------------------------------------------|
          | 5, 4 |    01 | No parity.                                  |
          |      |       |                                             |
          |      |    10 | Odd parity.                                 |
          |      |       |                                             |
          |      |    11 | Even parity.                                |
          +------------------------------------------------------------+
       
          +------------------------------------------------------------+
          |                  BIT-MAPPED REGISTER S72                   |
          |------------------------------------------------------------|
          | Format       | AT [cmds] S72=n [cmds]                      |
          |--------------+---------------------------------------------|
          | Default:     | Unidentified                                |
          |--------------+---------------------------------------------|
          | Range:       | 0 - 152                                     |
          |--------------+---------------------------------------------|
          | Description: | Controls CTS signal and auto-callback       |
          |              | function.                                   |
          |--------------+---------------------------------------------|
          | Bit  | Value |                  Function                   |
          |------+-------+---------------------------------------------|
          | 2 -  |   000 | Not used.                                   |
          |  0   |       |                                             |
          |------+-------+---------------------------------------------|
          |  3   |     0 | CTS normal.                                 |
          |      |       |                                             |
          |      |     1 | CTS follows CD.                             |
          |------+-------+---------------------------------------------|
          |  4   |     0 | CTS normal.                                 |
          |      |       |                                             |
          |      |     1 | CTS follows RTS.                            |
          |------+-------+---------------------------------------------|
          | 6, 5 |    00 | Not used.                                   |
          |------+-------+---------------------------------------------|
          |  7   |   í 0 | Auto-callback disabled.                     |
          |      |       |                                             |
          |      |     1 | Auto-callback enabled. The modem, upon      |
          |      |       | detecting an incoming call, will dial the   |
          |      |       | default number and connect with it instead  |
          |      |       | of the incoming call.                       |
          +------------------------------------------------------------+
       
          +------------------------------------------------------------+
          |                  BIT-MAPPED REGISTER S84                   |
          |------------------------------------------------------------|
          | Format       | AT [cmds] S84=n [cmds]                      |
          |--------------+---------------------------------------------|
          | Default:     | 0                                           |
          |--------------+---------------------------------------------|
          | Range:       | 0 - 31                                      |
          |--------------+---------------------------------------------|
          | Description: | Controls disconnect during handshaking,     |
          |              | remote DCD signal, V.22 fallback, answer    |
          |              | back, dial backup trigger.                  |
          |--------------+---------------------------------------------|
          | Bit  | Value |                  Function                   |
          |------+-------+---------------------------------------------|
          |  0   |   í 0 | Disconnect if key is pressed during         |
          |      |       | handshaking.                                |
          |      |     1 |                                             |
          |      |       | Do not disconnect if key is pressed during  |
          |      |       | handshaking.                                |
          |------+-------+---------------------------------------------|
          |  1   |   í 0 | Remote DCD signal forced low in remote      |
          |      |       | digital loopback and remote configuration.  |
          |      |     1 |                                             |
          |      |       | Remote DCD signal normal in remote digital  |
          |      |       | loopback and remote configuration.          |
          |------+-------+---------------------------------------------|
          |  2   |   í 0 | Normal fallback to V.22.                    |
          |      |       |                                             |
          |      |     1 | Fast fallback to V.22.                      |
          |------+-------+---------------------------------------------|
          |  3   |   í 0 | Normal answer back.                         |
          |      |       |                                             |
          |      |     1 | Fast answer back.                           |
          |------+-------+---------------------------------------------|
          |  4   |   í 0 | DTR signal must go from low to high four    |
          |      |       | times for dial backup to occur.             |
          |      |     1 |                                             |
          |      |       | DTR signal must go from low to high once    |
          |      |       | for dial backup to occur.                   |
          +------------------------------------------------------------+
       
          +------------------------------------------------------------+
          |          LEASED LINE BACKUP - REESTABLISH OPTIONS          |
          |------------------------------------------------------------|
          | Type:        | Configuration                               |
          |--------------+---------------------------------------------|
          | Format:      | AT [cmds] *DBn [cmds]                       |
          |--------------+---------------------------------------------|
          | Description: | Selects what will initiate the              |
          |              | reestablishment of a leased line            |
          |              | connection.                                 |
          |--------------+---------------------------------------------|
          |   Command    |                  Function                   |
          |--------------+---------------------------------------------|
          |    í *DB0    | Modem will reestablish a connection only    |
          |              | when modem receives *LB or *LD.             |
          |--------------+---------------------------------------------|
          |     *DB1     | Modem will reestablish a connection         |
          |              | automatically.                              |
          +------------------------------------------------------------+
       
          +------------------------------------------------------------+
          |                LEASED LINE BACKUP - RESTORE                |
          |------------------------------------------------------------|
          | Type:        | Configuration                               |
          |--------------+---------------------------------------------|
          | Format:      | AT [cmds] *LB  [cmds]                       |
          |--------------+---------------------------------------------|
          | Description: | Commands the modem to attempt to            |
          |              | reestablish the leased line connection, or  |
          |              | to wait for a leased line call if in        |
          |              | answer-only mode.                           |
          +------------------------------------------------------------+
       
          +------------------------------------------------------------+
          |                         LINE TYPE                          |
          |------------------------------------------------------------|
          | Type:        | Configuration                               |
          |--------------+---------------------------------------------|
          | Format:      | AT [cmds] &Ln [cmds]                        |
          |--------------+---------------------------------------------|
          | Description: | Selects line type.                          |
          |--------------+---------------------------------------------|
          |   Command    |                  Function                   |
          |--------------+---------------------------------------------|
          |    í &L0     | Modem is connected to switched line.        |
          |--------------+---------------------------------------------|
          |     &L1      | Modem is connected to 2-wire leased line.   |
          |--------------+---------------------------------------------|
          |     &L2      | Modem is connected to 4-wire leased line.   |
          +------------------------------------------------------------+
       
          +------------------------------------------------------------+
          |                 REMOTE CONFIGURATION EXIT                  |
          |------------------------------------------------------------|
          | Type:        | Immediate                                   |
          |--------------+---------------------------------------------|
          | Format:      | AT [cmds] &T [cmds]                         |
          |--------------+---------------------------------------------|
          | Description: | Exits remote configuration mode.            |
          +------------------------------------------------------------+
       
          +------------------------------------------------------------+
          |       TEST MODE - BIDIRECTIONAL ANALOG LOOPBACK TEST       |
          |------------------------------------------------------------|
          | Type:        | Configuration                               |
          |--------------+---------------------------------------------|
          | Format:      | AT [cmds] *ANn [cmds]                       |
          |--------------+---------------------------------------------|
          | Description: | Controls the bi-directional local analog    |
          |              | loopback test mode.                         |
          |--------------+---------------------------------------------|
          |   Command    |                  Function                   |
          |--------------+---------------------------------------------|
          |    í *AN0    | End loopback test.                          |
          |--------------+---------------------------------------------|
          |     *AN1     | Begin loopback test.                        |
          +------------------------------------------------------------+
       
          +------------------------------------------------------------+
          |      TEST MODE - BIDIRECTIONAL DIGITAL LOOPBACK TEST       |
          |------------------------------------------------------------|
          | Type:        | Configuration                               |
          |--------------+---------------------------------------------|
          | Format:      | AT [cmds] *DGn [cmds]                       |
          |--------------+---------------------------------------------|
          | Description: | Controls the bi-directional local digital   |
          |              | loopback test mode.                         |
          |--------------+---------------------------------------------|
          |   Command    |                  Function                   |
          |--------------+---------------------------------------------|
          |    í *DG0    | End loopback test.                          |
          |--------------+---------------------------------------------|
          |     *DG1     | Begin loopback test.                        |
          +------------------------------------------------------------+
       
                                         
       
          +------------------------------------------------------------+
          |            TEST MODE - LOOPBACK TEST ON PIN 18             |
          |------------------------------------------------------------|
          | Type:        | Configuration                               |
          |--------------+---------------------------------------------|
          | Format:      | AT [cmds] *LAn [cmds]                       |
          |--------------+---------------------------------------------|
          | Description: | Controls whether the modem will perform a   |
          |              | local analog loopback test when pin 18 goes |
          |              | high.                                       |
          |--------------+---------------------------------------------|
          |   Command    |                  Function                   |
          |--------------+---------------------------------------------|
          |     *LA0     | Pin 18 has no function.                     |
          |--------------+---------------------------------------------|
          |     *LA1     | Pin 18 going high causes the modem to       |
          |              | perform local analog loopback test.         |
          +------------------------------------------------------------+
       
          +------------------------------------------------------------+
          |            TEST MODE - LOOPBACK TEST ON PIN 21             |
          |------------------------------------------------------------|
          | Type:        | Configuration                               |
          |--------------+---------------------------------------------|
          | Format:      | AT [cmds] *RDn [cmds]                       |
          |--------------+---------------------------------------------|
          | Description: | Controls whether the modem will perform a   |
          |              | remote digital loopback test when pin 21    |
          |              | goes high.                                  |
          |--------------+---------------------------------------------|
          |   Command    |                  Function                   |
          |--------------+---------------------------------------------|
          |    í *RD0    | Pin 21 has no function.                     |
          |--------------+---------------------------------------------|
          |     *RD1     | Pin 21 going high causes the modem to       |
          |              | perform remote digital loopback test.       |
          +------------------------------------------------------------+
       
          +------------------------------------------------------------+
          |                         TEST MODES                         |
          |------------------------------------------------------------|
          | Type:        | Immediate                                   |
          |--------------+---------------------------------------------|
          | Format:      | AT [cmds] &Tn                               |
          |--------------+---------------------------------------------|
          | Description: | Selects test options.                       |
          |--------------+---------------------------------------------|
          |   Command    |                  Function                   |
          |--------------+---------------------------------------------|
          |     &T0      | End current test.                           |
          |--------------+---------------------------------------------|
          |     &T1      | Begin local analog loopback test.           |
          |--------------+---------------------------------------------|
          |     &T2      | Begin remote analog loopback test.          |
          |--------------+---------------------------------------------|
          |     &T3      | Begin local digital loopback.               |
          |--------------+---------------------------------------------|
          |     &T4      | Grant remote digital loopback request.      |
          |--------------+---------------------------------------------|
          |     &T5      | Deny remote digital loopback request.       |
          |--------------+---------------------------------------------|
          |     &T6      | Request remote digital loopback.            |
          |--------------+---------------------------------------------|
          |     &T7      | Request remote digital loopback and         |
          |              | self-test.                                  |
          |--------------+---------------------------------------------|
          |     &T8      | Begin local analog loopback and self-test.  |
          |--------------+---------------------------------------------|
          |     &T9      | Begin remote analog loopback and self-test. |
          +------------------------------------------------------------+
       
          +------------------------------------------------------------+
          |                        TEST PATTERN                        |
          |------------------------------------------------------------|
          | Type:        | Immediate                                   |
          |--------------+---------------------------------------------|
          | Format:      | AT [cmds] %T [cmds]                         |
          |--------------+---------------------------------------------|
          | Description: | Transmits a test pattern to the remote      |
          |              | modem.                                      |
          +------------------------------------------------------------+
       
          +------------------------------------------------------------+
          |              TRANSMISSION LEVEL - LEASED LINE              |
          |------------------------------------------------------------|
          | Type:        | Configuration                               |
          |--------------+---------------------------------------------|
          | Format:      | AT [cmds] *TLn [cmds]                       |
          |--------------+---------------------------------------------|
          | Default:     | 0                                           |
          |--------------+---------------------------------------------|
          | Range:       | 0-15                                        |
          |--------------+---------------------------------------------|
          | Unit:        | -1 dBm                                      |
          |--------------+---------------------------------------------|
          | Description: | Sets the signal level for transmission over |
          |              | leased lines.                               |
          +------------------------------------------------------------+
       
          +------------------------------------------------------------+
          |              TRANSMISSION LEVEL - LEASED-LINE              |
          |------------------------------------------------------------|
          | Type:        | Register                                    |
          |--------------+---------------------------------------------|
          | Format:      | AT [cmds] S52=n [cmds]                      |
          |--------------+---------------------------------------------|
          | Default:     | 0                                           |
          |--------------+---------------------------------------------|
          | Range:       | 0-15                                        |
          |--------------+---------------------------------------------|
          | Unit:        | -1 dBm                                      |
          |--------------+---------------------------------------------|
          | Description: | Sets the signal level for transmission over |
          |              | leased-lines.                               |
          +------------------------------------------------------------+
       
          +------------------------------------------------------------+
          |                        V.32 TIMEOUT                        |
          |------------------------------------------------------------|
          | Type:        | Register                                    |
          |--------------+---------------------------------------------|
          | Format:      | AT [cmds] S53=n [cmds]                      |
          |--------------+---------------------------------------------|
          | Description: | Selects the length of the 801 V.32 timeout. |
          |------------------------------------------------------------|
          |     Command     |                 Function                 |
          |-----------------+------------------------------------------|
          |     í S53=0     | Modem will use long 801 V.32 timeout.    |
          |-----------------+------------------------------------------|
          |      S53=1      | Modem will use short 801 V.32 timeout.   |
          +------------------------------------------------------------+
       
                                        .
       
                         Proprietary V.25bis Command Set
       
          +------------------------------------------------------------+
          |               REQUEST LIST OF STORED NUMBERS               |
          |------------------------------------------------------------|
          | Type:        | Immediate                                   |
          |--------------+---------------------------------------------|
          | Format:      | RLN                                         |
          |--------------+---------------------------------------------|
          | Description: | Requests the list of stored numbers from    |
          |              | the modem.                                  |
          +------------------------------------------------------------+
       
          +------------------------------------------------------------+
          |                  FACTORY DEFAULT PROFILE                   |
          |------------------------------------------------------------|
          | Type:        | Immediate                                   |
          |--------------+---------------------------------------------|
          | Format:      | PRPn                                        |
          |--------------+---------------------------------------------|
          | Description: | Returns the command settings to the values  |
          |              | found in factory default profile n. This    |
          |              | will return the modem to AT command mode.   |
          +------------------------------------------------------------+
       
               See MOTOROLA, INC. V.34R for a full command summary