URI: 
  TEXT View Source
       
       # JOINDATA SYSTEMS, INC.
       
          G-HOST4000
       
          Category                     Video                             
          Video Types Supported        XVGA                              
          Video Processor              ET-4000                           
          Highest Resolution Supported 1024 x 768                        
          Data Bus Type                32-bit VESA Local Bus             
          Memory Type                  DRAM                              
          Maximum Onboard Memory       1024KB                            
       
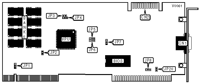
   IMG IMG 1
          
       
          +------------------------------------------------------------+
          |                        CONNECTIONS                         |
          |------------------------------------------------------------|
          |        Purpose        | Location |   Purpose    | Location |
          |-----------------------+----------+--------------+----------|
          | 15-pin analog video   |   CN1    | VESA Feature |   CN2    |
          | port                  |          | connector    |          |
          +------------------------------------------------------------+
       
          +------------------------------------------------------------+
          |                    WAIT STATE SELECTION                    |
          |------------------------------------------------------------|
          |            Wait state             |          JP2           |
          |-----------------------------------+------------------------|
          | » |         0 wait state          |           On           |
          |---+-------------------------------+------------------------|
          |   |         1 wait state          |          Off           |
          +------------------------------------------------------------+
       
          +------------------------------------------------------------+
          |                    LOCAL BUS SELECTION                     |
          |------------------------------------------------------------|
          |     Setting      |        JP1         |        JP4         |
          |------------------+--------------------+--------------------|
          | » |   Enabled    | Pins 1 & 2 closed  | Pins 1 & 2 closed  |
          |---+--------------+--------------------+--------------------|
          |   |   Disabled   | Pins 2 & 3 closed  | Pins 2 & 3 closed  |
          +------------------------------------------------------------+
       
          +------------------------------------------------------------+
          |          MEMORY BUS CONTROL SIGNAL CONFIGURATION           |
          |------------------------------------------------------------|
          |              Signal               |          JP3           |
          |-----------------------------------+------------------------|
          | » | Originate G486PLB motherboard |           On           |
          |---+-------------------------------+------------------------|
          |   | Originate G-Host4000 VGA card |          Off           |
          +------------------------------------------------------------+
       
          +------------------------------------------------------------+
          |                    CLOCK CONFIGURATION                     |
          |------------------------------------------------------------|
          |  Generator   |  Switch  |    JP5    |    JP6    |   JP7    |
          |--------------+----------+-----------+-----------+----------|
          | » | Enabled  | Enabled  | Pins 1 &  | Pins 1 &  | Pins 2 & |
          |   |          |          | 2 closed  | 2 closed  | 3 closed |
          |---+----------+----------+-----------+-----------+----------|
          |   | Disabled | Disabled | Pins 2 &  | Pins 2 &  | Pins 1 & |
          |   |          |          | 3 closed  | 3 closed  | 2 closed |
          +------------------------------------------------------------+
       
          +------------------------------------------------------------+
          |                       BIOS SELECTION                       |
          |------------------------------------------------------------|
          |            BIOS            |              JP8              |
          |----------------------------+-------------------------------|
          | » |          32KB          |       Pins 1 & 2 closed       |
          |---+------------------------+-------------------------------|
          |   |          64KB          |       Pins 2 & 3 closed       |
          +------------------------------------------------------------+
       
          +------------------------------------------------------------+
          |               IRQ2 LINE STATUS CONFIGURATION               |
          |------------------------------------------------------------|
          |              Setting               |         JP20          |
          |------------------------------------+-----------------------|
          | »     |          Enabled           |          On           |
          |-------+----------------------------+-----------------------|
          |       |          Disabled          |          Off          |
          +------------------------------------------------------------+