URI: 
       Title: Explaining modern server monitoring stacks for self-hosting
       Author: Solène
       Date: 11 September 2022
       Tags: nixos monitoring efficiency nocloud
       Description: In this article, I'm exploring four different servers
       monitoring setups involving Grafana, VictoriaMetrics, Prometheus and
       Collectd.
       
       #!/bin/introduction
       
       Hello 👋🏻, it's been a long time I didn't have to take a look at
       monitoring servers.  I've set up a Grafana server six years ago, and I
       was using Munin for my personal servers.
       
       However, I recently moved my server to a small virtual machine which
       has CPU and memory constraints (1 core / 1 GB of memory), and Munin
       didn't work very well.  I was curious to learn if the Grafana stack
       changed since the last time I used it, and YES.
       
       There is that project named Prometheus which is used absolutely
       everywhere, it was time for me to learn about it.  And as I like to go
       against the flow, I tried various changes to the industry standard
       stack by using VictoriaMetrics.
       
       In this article, I'm using NixOS configuration for the examples,
       however it should be obvious enough that you can still understand the
       parts if you don't know anything about NixOS.
       
       # The components
       
       VictoriaMetrics is a Prometheus drop-in replacement that is a lot more
       efficient (faster and use less resources), which also provides various
       API such as Graphite or InfluxDB.  It's the component storing data.  It
       comes with various programs like VictoriaMetrics agent to replace
       various parts of Prometheus.
       
       Update: a dear reader shown me VictoriaMetrics can be used to scrape
       remote agents without the VictoriaMetrics agent, this reduce the memory
       usage and configuration required.
       
  HTML VictoriaMetrics official website
  HTML VictoriaMetrics documentation "how to scrape prometheus exporters such as node exporter"
       
       Prometheus is a time series database, which also provide a collecting
       agent named Node Exporter.  It's also able to pull (scrape) data from
       remote services offering a Prometheus API.
  HTML Prometheus official website
  HTML Node Exporter GitHub page
       
       NixOS is an operating system built with the Nix package manager, it has
       a declarative approach that requires to reconfigure the system when you
       need to make a change.
  HTML NixOS official website
       
       Collectd is a agent gathering metrics from the system and sending it to
       a remote compatible database.
  HTML Collectd official website
       
       Grafana is a powerful Web interface pulling data from time series
       databases to render them under useful charts for analysis.
  HTML Grafana official website
  HTML Node exporter full Grafana dashboard
       
       # Setup 1: Prometheus server scraping remote node_exporter
       
       In this setup, a Prometheus server is running on a server along with
       Grafana, and connects to remote servers running node_exporter to gather
       data.
       
       Running it on my server, Grafana takes 67 MB, the local node_exporter
       12.5 MB and Prometheus 63 MB.
       
       ```
       USER         PID %CPU %MEM    VSZ   RSS TTY      STAT START   TIME COMMAND
       grafana   837975  0.1  6.7 1384152 67836 ?       Ssl  01:19   1:07 grafana-server
       node-ex+  953784  0.0  1.2 941292 12512 ?        Ssl  16:24   0:01 node_exporter
       prometh+  983975  0.3  6.3 1226012 63284 ?       Ssl  17:07   0:00 prometheus
       ```
       
   IMG Setup 1 diagram
       
       * model: pull, Prometheus is connecting to all servers
       
       ## Pros
       
       * it's the industry standard
       * can use the "node exporter full" Grafana dashboard
       
       ## Cons
       
       * uses memory
       * you need to be able to reach all the remote nodes
       
       ## Server
       
       ```
       {
         services.grafana.enable = true;
         services.prometheus.exporters.node.enable = true;
       
         services.prometheus = {
           enable = true;
           scrapeConfigs = [
             {
               job_name = "kikimora";
               static_configs = [
                 {targets = ["10.43.43.2:9100"];}
               ];
             }
             {
               job_name = "interbus";
               static_configs = [
                 {targets = ["127.0.0.1:9100"];}
               ];
             }
           ];
         };
       }
       ```
       
       ## Client
       
       ```
       {
         networking.firewall.allowedTCPPorts = [9100];
         services.prometheus.exporters.node.enable = true;
       }
       ```
       
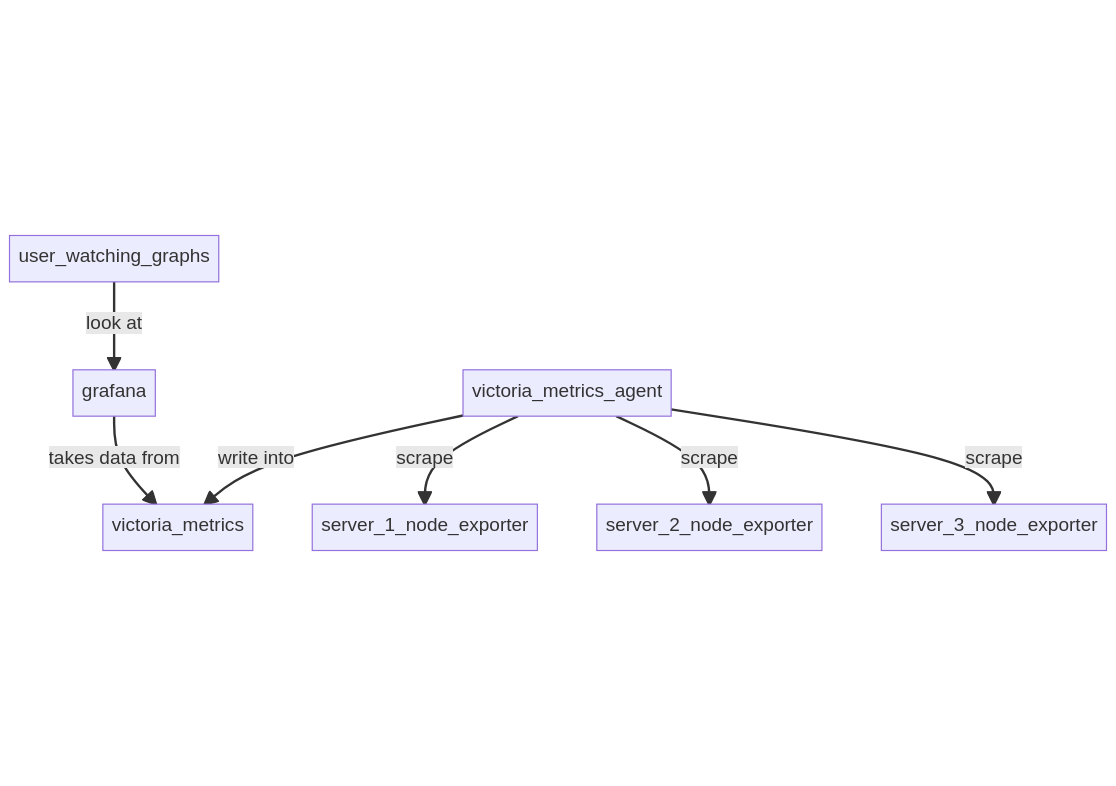
       # Setup 2: VictoriaMetrics + node-exporter in pull model
       
       In this setup, a VictoriaMetrics server is running on a server along
       with Grafana.  A VictoriaMetrics agent is running locally to gather
       data from remote servers running node_exporter.
       
       Running it on my server, Grafana takes 67 MB, the local node_exporter
       12.5 MB, VictoriaMetrics 30 MB and its agent 13.8 MB.
       
       ```
       USER         PID %CPU %MEM    VSZ   RSS TTY      STAT START   TIME COMMAND
       grafana   837975  0.1  6.7 1384152 67836 ?       Ssl  01:19   1:07 grafana-server
       node-ex+  953784  0.0  1.2 941292 12512 ?        Ssl  16:24   0:01 node_exporter
       victori+  986126  0.1  3.0 1287016 30052 ?       Ssl  18:00   0:03 victoria-metric
       root      987944  0.0  1.3 1086276 13856 ?       Sl   18:30   0:00 vmagent
       ```
       
   IMG Setup 2 diagram
       
       * model: pull, VictoriaMetrics agent is connecting to all servers
       
       ## Pros
       
       * can use the "node exporter full" Grafana dashboard
       * lightweight and more performant than Prometheus
       
       ## Cons
       
       * you need to be able to reach all the remote nodes
       
       ## Server
       
       ```
       let
         configure_prom = builtins.toFile "prometheus.yml" ''
           scrape_configs:
           - job_name: 'kikimora'
             stream_parse: true
             static_configs:
             - targets:
               - 10.43.43.1:9100
           - job_name: 'interbus'
             stream_parse: true
             static_configs:
             - targets:
               - 127.0.0.1:9100
         '';
       in {
         services.victoriametrics.enable = true;
         services.grafana.enable = true;
       
         systemd.services.export-to-prometheus = {
           path = with pkgs; [victoriametrics];
           enable = true;
           after = ["network-online.target"];
           wantedBy = ["multi-user.target"];
           script = "vmagent -promscrape.config=${configure_prom} -remoteWrite.url=http://127.0.0.1:8428/api/v1/write";
         };
       }
       ```
       
       ## Client
       
       ```
       {
         networking.firewall.allowedTCPPorts = [9100];
         services.prometheus.exporters.node.enable = true;
       }
       ```
       
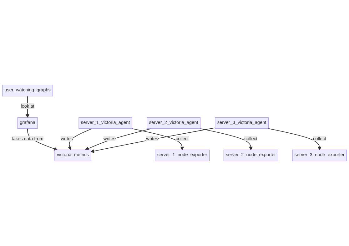
       # Setup 3: VictoriaMetrics + node-exporter in push model
       
       In this setup, a VictoriaMetrics server is running on a server along
       with Grafana, on each server node_exporter and VictoriaMetrics agent
       are running to export data to the central VictoriaMetrics server.
       
       Running it on my server, Grafana takes 67 MB, the local node_exporter
       12.5 MB, VictoriaMetrics 30 MB and its agent 13.8 MB, which is exactly
       the same as the setup 2, except the VictoriaMetrics agent is running on
       all remote servers.
       
       ```
       USER         PID %CPU %MEM    VSZ   RSS TTY      STAT START   TIME COMMAND
       grafana   837975  0.1  6.7 1384152 67836 ?       Ssl  01:19   1:07 grafana-server
       node-ex+  953784  0.0  1.2 941292 12512 ?        Ssl  16:24   0:01 node_exporter
       victori+  986126  0.1  3.0 1287016 30052 ?       Ssl  18:00   0:03 victoria-metric
       root      987944  0.0  1.3 1086276 13856 ?       Sl   18:30   0:00 vmagent
       ```
       
   IMG Setup 3 diagram
       
       * model: push, each agent is connecting to the VictoriaMetrics server
       
       ## Pros
       
       * can use the "node exporter full" Grafana dashboard
       * memory efficient
       * can bypass firewalls easily
       
       ## Cons
       
       * you need to be able to reach all the remote nodes
       * more maintenance as you have one extra agent on each remote
       * may be bad for security, you need to allow remote servers to write to
       your VictoriaMetrics server
       
       ## Server
dataswamp.org:70 /~solene/article-exploring-monitoring-stacks:237: port field too long