URI: 
       Title: Hard user separation with two NixOS as one
       Author: Solène
       Date: 17 November 2022
       Tags: nixos security
       Description: This guide shows how to handle two different NixOS system
       and managed them as a single one, this is useful to separate contexts
       such as private life and work.
       
       # Credits
       
       This blog post is a republication of the article I published on my
       employer's blog under CC BY 4.0.  I'm grateful to be allowed to publish
       NixOS related content there, but also to be able to reuse it here!
       
  HTML License CC by 4.0
       
  HTML Original publication place: Hard user separation with NixOS
       
       # Introduction
       
       This guide explains how to install NixOS on a computer, with a twist.
       
       If you use the same computer in different contexts, let's say for work
       and for your private life, you may wish to install two different
       operating systems to protect your private life data from mistakes or
       hacks from your work.  For instance a cryptolocker you got from a
       compromised work email won't lock out your family photos.
       
       But then you have two different operating systems to manage, and you
       may consider that it's not worth the effort and simply use the same
       operating system for your private life and for work, at the cost of the
       security you desired.
       
       I offer you a third alternative, a single NixOS managing two securely
       separated contexts.  You choose your context at boot time, and you can
       configure both context from either of them.
       
       You can safely use the same machine at work with your home directory
       and confidential documents, and you can get into your personal context
       with your private data by doing a reboot.  Compared to a dual boot
       system, you have the benefits of a single system to manage and no
       duplicated package.
       
       For this guide, you need a system either physical or virtual that is
       supported by NixOS, and some knowledge like using a command line.  You
       don't necessarily need to understand all the commands.  The system disk
       will be erased during the process.
       
       You can find an example of NixOS configuration files to help you
       understand the structure of the setup on the following GitHub
       repository:
       
  HTML tweag/nixos-specialisation-dual-boot GitHub repository
       
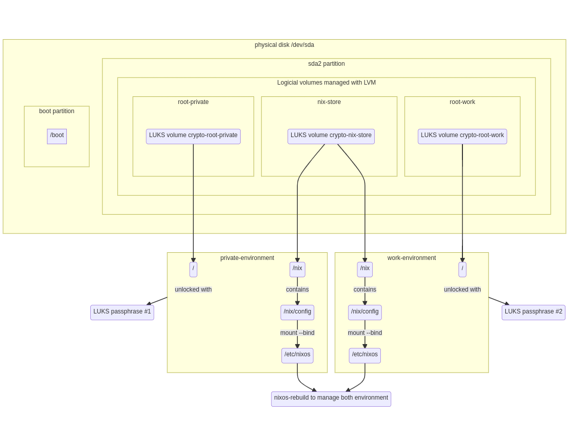
       # Disks
       
       Here is a diagram showing the whole setup and the partitioning.
       
   IMG Picture showing a diagram of disks and partitions
       
       ## Partitioning
       
       We will create a 512 MB space for the /boot partition that will contain
       the kernels, and allocate the space left for an LVM partition we can
       split later.
       
       ```shell
       parted /dev/sda -- mklabel gpt
       parted /dev/sda -- mkpart ESP fat32 1MiB 512MiB
       parted /dev/sda -- mkpart primary 512MiB 100%
       parted /dev/sda -- mkpart set 1 esp on
       ```
       
       Note that these instructions are valid for UEFI systems, for older
       systems you can refer to the NixOS manual to create a MBR partition.
       
  HTML NixOS manual: disks and partitioning.
       
       ## Create LVM volumes
       
       We will use LVM so we need to initialize the partition and create a
       Volume Group with all the free space.
       
       ```shell
       pvcreate /dev/sda2
       vgcreate pool /dev/sda2
       ```
       
       We will then create three logical volumes, one for the store and two
       for our environments:
       
       ```shell
       lvcreate -L 15G -n root-private pool
       lvcreate -L 15G -n root-work pool
       lvcreate -l 100%FREE -n nix-store pool
       ```
       
       NOTE: The sizes to assign to each volume is up to you, the nix store
       should have at least 30GB for a system with graphical sessions.  LVM
       allows you to keep free space in your volume group so you can increase
       your volumes size later when needed.
       
       ## Encryption
       
       We will enable encryption for the three volumes, but we want the
       nix-store partition to be unlockable with either of the keys used for
       the two root partitions.  This way, you don't have to type two
       passphrases at boot.
       
       ```shell
       cryptsetup luksFormat /dev/pool/root-work
       cryptsetup luksFormat /dev/pool/root-private
       cryptsetup luksFormat /dev/pool/nix-store # same password as work
       cryptsetup luksAddKey /dev/pool/nix-store # same password as private
       ```
       
       We unlock our partitions to be able to format and mount them.  Which
       passphrase is used to unlock the nix-store doesn't matter.
       
       ```shell
       cryptsetup luksOpen /dev/pool/root-work crypto-work
       cryptsetup luksOpen /dev/pool/root-private crypto-private
       cryptsetup luksOpen /dev/pool/nix-store nix-store
       ```
       
       Please note we don't encrypt the boot partition, which is the default
       on most encrypted Linux setup.  While this could be achieved, this adds
       complexity that I don't want to cover in this guide.
       
       Note: the nix-store partition isn't called `crypto-nix-store` because
       we want the nix-store partition to be unlocked after the root partition
       to reuse the password.  The code generating the ramdisk takes the
       unlocked partitions' names in alphabetical order, by removing the
       prefix `crypto` the partition will always be after the root partitions.
       
       ## Formatting
       
       We format each partition using ext4, a performant file-system which
       doesn't require maintenance.  You can use other filesystems, like xfs
       or btrfs, if you need features specific to them.
       
       ```shell
       mkfs.ext4 /dev/mapper/crypto-work
       mkfs.ext4 /dev/mapper/crypto-private
       mkfs.ext4 /dev/mapper/nix-store
       ```
       
       ## The boot partition
       
       The boot partition should be formatted using fat32 when using UEFI with
       `mkfs.fat -F 32 /dev/sda1`.  It can be formatted in ext4 if you are
       using legacy boot (MBR).
       
       # Preparing the system
       
       Mount the partitions onto `/mnt` and its subdirectories to prepare for
       the installer.
       
       ```shell
       mount /dev/mapper/crypto-work /mnt
       mkdir -p /mnt/etc/nixos /mnt/boot /mnt/nix
       mount /dev/mapper/nix-store /mnt/nix
       mkdir /mnt/nix/config
       mount --bind /mnt/nix/config /mnt/etc/nixos
       mount /dev/sda1 /mnt/boot
       ```
       
       We generate a configuration file:
       
       ```shell
       nixos-generate-config --root /mnt
       ```
       
       Edit `/mnt/etc/nixos/hardware-configuration.nix` to change the
       following parts:
       
       ```nix
       fileSystems."/" =
         { device = "/dev/disk/by-uuid/xxxxxxx-something";
           fsType = "ext4";
         };
       
       boot.initrd.luks.devices."crypto-work" = "/dev/disk/by-uuid/xxxxxx-something";
       ```
       
       by
       
       ```nix
       fileSystems."/" =
         { device = "/dev/mapper/crypto-work";
           fsType = "ext4";
         };
       
       boot.initrd.luks.devices."crypto-work" = "/dev/pool/root-work";
       ```
       
       We need two configuration files to describe our two environments, we
       will use `hardware-configuration.nix` as a template and apply changes
       to it.
       
       ```shell
       sed '/imports =/,+3d' /mnt/etc/nixos/hardware-configuration.nix > /mnt/etc/nixos/work.nix
       sed '/imports =/,+3d ; s/-work/-private/g' /mnt/etc/nixos/hardware-configuration.nix > /mnt/etc/nixos/private.nix
       rm /mnt/etc/nixos/hardware-configuration.nix
       ```
       
       Edit `/mnt/etc/nixos/configuration.nix` to make the `imports` code at
       the top of the file look like this:
       
       ```nix
       imports =
         [
           ./work.nix
           ./private.nix
         ];
       ```
       
       Remember we removed the file
       `/mnt/etc/nixos/hardware-configuration.nix` so it shouldn't be imported
       anymore.
       
       Now we need to hook each configuration to become a different boot
       entry, using the NixOS feature called specialisation.  We will make the
       environment you want to be the default in the boot entry as a
       non-specialised environment and non-inherited so it's not picked up by
       the other, and a specialisation for the other environment.
       
       For the hardware configuration files, we need to wrap them with some
       code to create a specialisation, and the "non-specialisation" case that
       won't propagate to the other specialisations.
       
       Starting from a file looking like this, some code must be added at the
       top and bottom of the files depending on if you want it to be the
       default context or not.
       
       Content of an example file:
       
       ```nix
       { config, pkgs, modulesPath, ... }:
       {
         boot.initrd.availableKernelModules = ["ata_generic" "uhci_hcd" "ehci_pci" "ahci" "usb_storage" "sd_mod"];
         boot.initrd.kernelModules = ["dm-snapshot"];
         boot.kernelModules = ["kvm-intel"];
         boot.extraModulePackages = [];
       
         fileSystems."/" = {
           device = "/dev/mapper/crypto-private";
           fsType = "ext4";
         };
       
         ---8<-----
         [more code here]
         ---8<-----
       
         swapDevices = [];
         networking.useDHCP = lib.mkDefault true;
         hardware.cpu.intel.updateMicrocode = lib.mkDefault config.hardware.enableRedistributableFirmware;
       }
       ```
       
       Example result of the default context:
       
  HTML GitHub example ifle
       
       ```nix
       ({ lib, config, pkgs, ...}: {
         config = lib.mkIf (config.specialisation != {}) {
       
           boot.initrd.availableKernelModules = ["ata_generic" "uhci_hcd" "ehci_pci" "ahci" "usb_storage" "sd_mod"];
           boot.initrd.kernelModules = ["dm-snapshot"];
           boot.kernelModules = ["kvm-intel"];
           boot.extraModulePackages = [];
       
           fileSystems."/" = {
             device = "/dev/mapper/crypto-private";
             fsType = "ext4";
           };
       
           ---8<-----
           [more code here]
           ---8<-----
       
           swapDevices = [];
           networking.useDHCP = lib.mkDefault true;
           hardware.cpu.intel.updateMicrocode = lib.mkDefault config.hardware.enableRedistributableFirmware;
       
         };
       })
       ```
       
       Note the extra leading `(` character that must also be added at the
       very beginning.
       
       Example result for a specialisation named `work`
       
  HTML GitHub example file
       
       ```nix
       { config, lib, pkgs, modulesPath, ... }:
       {
         specialisation = {
         work.configuration = {
         system.nixos.tags = [ "work" ];
       
           boot.initrd.availableKernelModules = ["ata_generic" "uhci_hcd" "ehci_pci" "ahci" "usb_storage" "sd_mod"];
           boot.initrd.kernelModules = ["dm-snapshot"];
           boot.kernelModules = ["kvm-intel"];
           boot.extraModulePackages = [];
       
           fileSystems."/" = {
             device = "/dev/mapper/crypto-work";
             fsType = "ext4";
           };
       
           ---8<-----
           [more code here]
           ---8<-----
       
           swapDevices = [];
           networking.useDHCP = lib.mkDefault true;
           hardware.cpu.intel.updateMicrocode = lib.mkDefault config.hardware.enableRedistributableFirmware;
         };
         };
       }
       ```
       
       # System configuration
       
       It's now the time to configure your system as you want.  The file
       `/mnt/etc/nixos/configuration.nix` contains shared configuration, this
       is the right place to define your user, shared packages, network and
       services.
       
       The files `/mnt/etc/nixos/private.nix` and `/mnt/etc/nixos/work.nix`
       can be used to define context specific configuration.
       
       ## LVM Workaround
       
       During the numerous installation tests I've made to validate this
       guide, on some hardware I noticed an issue with LVM detection, add this
       line to your global configuration file to be sure your disks will be
       detected at boot.
       
       ```nix
           boot.initrd.preLVMCommands = "lvm vgchange -ay";
       ```
       
       # Installation
       
       ## First installation
       
       The partitions are mounted and you configured your system as you want
       it, we can run the NixOS installer.
       
       ```shell
       nixos-install
       ```
       
       Wait for the copy process to complete after which you will be prompted
       for the root password of the current crypto-work environment (or the
       one you mounted here), you also need to define the password for your
       user now by chrooting into your NixOS system.
       
       ```shell
       # nixos-enter --root /mnt -c "passwd your_user"
       New password:
       Retape new password:
       passwd: password updated successfully
       # umount -R /mnt
       ```
       
       From now, you have a password set for root and your user for the
       crypto-work environment, but no password are defined in the
       crypto-private environment.
       
       ## Second installation
       
       We will rerun the installation process with the other environment
       mounted:
       
       ```shell
       mount /dev/mapper/crypto-private  /mnt
       mkdir -p /mnt/etc/nixos /mnt/boot /mnt/nix
       
       mount /dev/mapper/nix-store /mnt/nix
       mount --bind /mnt/nix/config /mnt/etc/nixos
       mount /dev/sda1 /mnt/boot
       ```
       
       As the NixOS configuration is already done and is shared between the
       two environments, just run `nixos-install`, wait for the root password
       to be prompted, apply the same chroot sequence to set a password to
       your user in this environment.
       
       You can reboot, you will have a default boot entry for the default
       chosen environment, and the other environment boot entry, both
       requiring their own passphrase to be used.
       
       Now, you can apply changes to your NixOS system using `nixos-rebuild`
       from both work and private environments.
       
       # Conclusion
       
       Congratulations for going through this long installation process.  You
       can now log in to your two contexts and use them independently, and you
       can configure them by applying changes to the corresponding files in
       `/etc/nixos/`.
       
       # Going further
       
       ## Swap and hibernation
       
       With this setup, I chose to not cover swap space because this would
       allow to leak secrets between the contexts.  If you need some swap, you
       will have to create a file on the root partition of your current
       context, and add the according code to the context filesystems.
       
       If you want to use hibernation in which the system stops after dumping
       its memory into the swap file, your swap size must be larger than the
       memory available on the system.
       
       It's possible to have a single swap for both contexts by using a random
       encryption at boot for the swap space, but this breaks hibernation as
       you can't unlock the swap to resume the system.
       
       ## Declare users' passwords
       
       As you noticed, you had to run `passwd` in both contexts to define your
       user password and root's password.  It is possible to define their
       password declaratively in the configuration file, refers to the
       documentation of`users.mutableUsers` and
       `users.extraUsers.<name>.initialHashedPassword`
       for more information.
       
       ## Rescue the installation
       
       If something is wrong when you boot the first time, you can reuse the
       installer to make changes to your installation: you can run again the
       `cryptsetup luksOpen` and `mount` commands to get access to your
       filesystems, then you can edit your configuration files and run
       `nixos-install` again.