URI: 
       ARTÍCULOS Y CÓDIGO
       
       1. bc
       
       bc es una calculadora de consola.
       
       1.1 Artículos
       
  TEXT Cálculo numérico en bc
  HTML Cálculo numérico en bc (html)
       
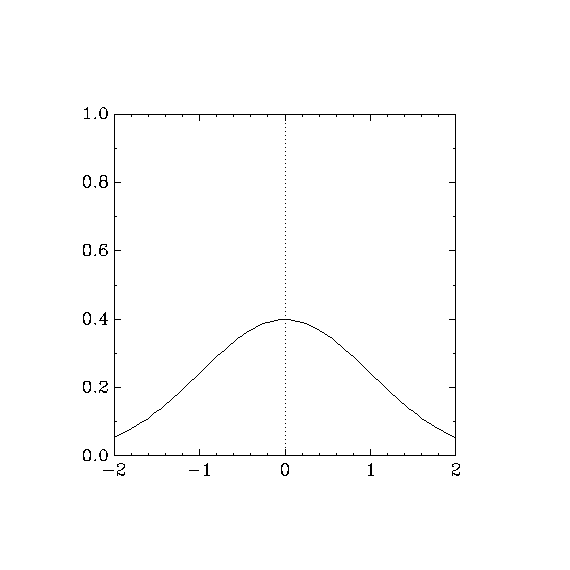
       1.2 Figuras
       
   GIF Figura 1: Distribución normal con mu = 0 y sigma = 1
   GIF Figura 2: Funcion de Bessel de orden 3 (en rojo) y su derivada (en verde)
   GIF Figura 3: Fractal de Mandelbrot y detalle (derecha)
   GIF Figura 4: Tiro parabólico en tres dimensiones
   GIF Figura 5: Oscilador armónico amortiguado
   GIF Figura 6: Campo eléctrico creado por un semicírculo cargado
       
       1.3 Código
       
       1.3.1 Matemáticas
       
  TEXT trigonometria.bc (Funciones trigonométricas adicionales)
  TEXT pi.bc (Los cien primeros decimales de pi)
  TEXT numeros.bc (Teoría de números)
  TEXT probabilidad.bc (Probabilidad y estadística)
  TEXT calculo.bc (Derivación e integración numéricas)
  TEXT complejos.bc (Números complejos)
  TEXT vectores.bc (Álgebra vectorial)
       
       1.3.2 Física
       
  TEXT fuerzas.bc
  TEXT campos.bc
       
       2. Scheme
       
       Scheme es un dialecto de LISP, un lenguaje de programación que,
       junto con FORTRAN, es el más antiguo que se sigue utilizando hoy
       en día.
       
       2.1 Artículos
       
  TEXT ¿A quién le importa la presentación del texto en Gopher?
  TEXT Código fuente de artículo anterior
       
       2.2 Código
       
  TEXT layout_txt.scm (Script en Scheme para formatear texto plano)